模式图 结构图

种植业大商业模式图解
图片尺寸1185x790
新药品管理法会不会促生新的质量管理模式
图片尺寸736x429
一图看懂组织论和组织工具 组织结构模式反映一个组织系统中各子系统
图片尺寸2111x1280
模式创新和重构 雷富礼仍然继续推进"2005法案"对全球组织结构的调整
图片尺寸621x385
企业组织架构管理模式有哪些?看完这篇文章你就知道了
图片尺寸800x484
观察者模式结构图
图片尺寸1516x949
状态模式结构图
图片尺寸1008x604
工厂方法模式的结构图
图片尺寸1187x812
消费金融业务模式结构图
图片尺寸2194x1012
本生意 03 正文和 企业各层面的管控能力有了明显地增强 组织结构图
图片尺寸640x752
关于线性组织结构模式的说法中,正确的有().
图片尺寸522x377
外观模式的结构图
图片尺寸1039x922
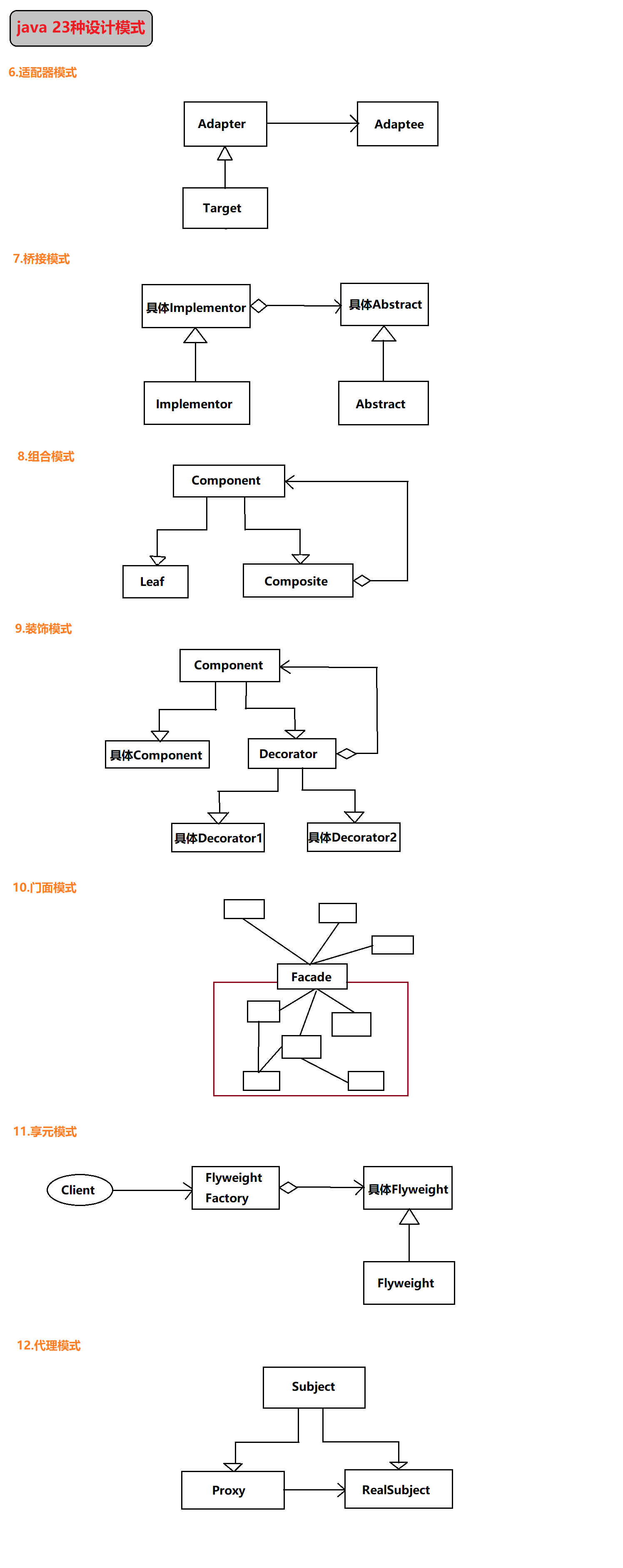
23种设计模式归纳二结构型模式
图片尺寸1496x3760
知识管理与智能服务系统kmis模式探讨
图片尺寸1254x674
复斯咨询营销体系深度变革职能融合与客户经理制模式
图片尺寸935x562
模式结构
图片尺寸1138x922
企业组织结构的演进模式及演进程序
图片尺寸594x428
抽象工厂结构图
图片尺寸1804x1574
java设计模式之结构型模式
图片尺寸895x778
"两山银行"运行模式图.资料来源:《"两山银行"运行管理规范》
图片尺寸590x640