个人性格

个人性格特点描述
图片尺寸920x1302
写小说时如何抓准人物特点与性格
图片尺寸822x621
个人性格特点及职业特质分析
图片尺寸920x1302
『九型人格』10分钟了解自己是哪一种性格和命运?
图片尺寸418x357
性格分析
图片尺寸1080x1439
如何判断一个人的性格社会识人术值得收藏
图片尺寸1080x1439
认识你的性格类型
图片尺寸896x509
九型人格:一个人的性格就是他的命运
图片尺寸800x800
从进食方式看一个人的性格特点
图片尺寸1080x1439
自我性格分析
图片尺寸920x1302
吐血整理mbti十六种性格超详细分析
图片尺寸1333x3736
通过改变个人的习惯,从而实现个人性格的改变,最终能够改变自己的命运
图片尺寸1215x810
表1.2 五大性格特质提供的好处和所需的代价
图片尺寸1296x832
时下热门的性格测评大盘点
图片尺寸1280x720
二,人物性格简析表
图片尺寸651x633
性格分析报告
图片尺寸479x738
十六种基本人格特质
图片尺寸260x259
营口国税心灵成长列车微课堂心理知识科普2性格是什么
图片尺寸600x413
十神类象.如何断一个人的性格,职业,必须掌握如何分辨出十神的 - 抖音
图片尺寸1078x1437
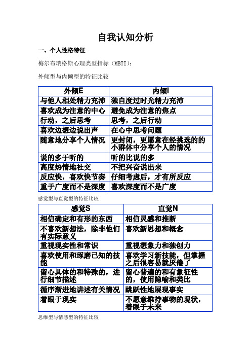
自我认知分析 一,个人性格特征 梅尔布瑞格斯心理类型指标(mbti): 外
图片尺寸496x702