中发(2021)7号

2021简约造型烫发,提升气质的中发
图片尺寸1080x1440
聚焦对标一流砥砺奋进中建七局人力资源管理信息系统初
图片尺寸693x805
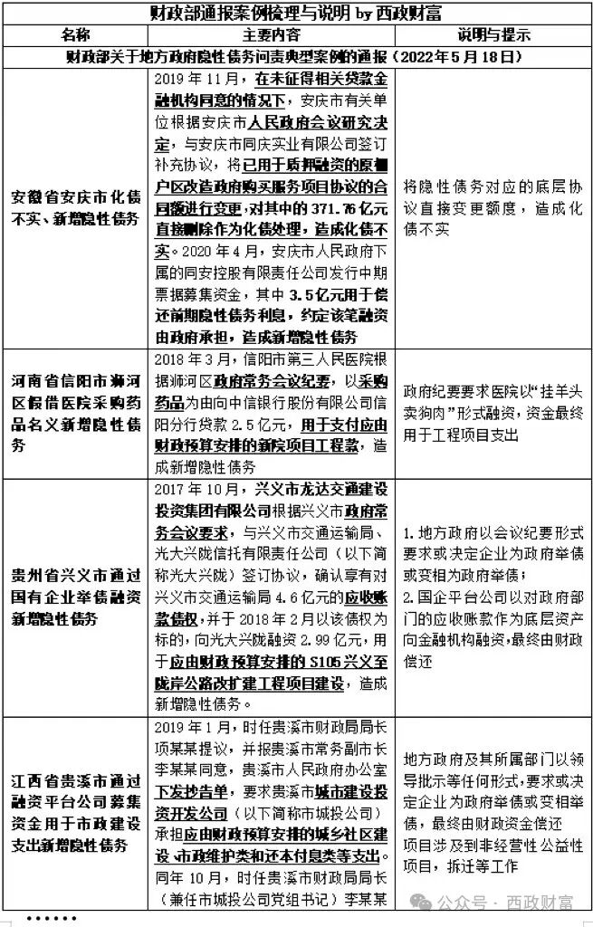
社会资本与政府合作怎么避免涉及隐债
图片尺寸655x1024
三部委发文组织开展千乡万村驭风行动附解读
图片尺寸1024x399
网易首页>网易号>正文申请入驻>660_370
图片尺寸660x370
2020年流行中发碎剪
图片尺寸641x585
单票 票 票据 1240_1754 竖版 竖屏
图片尺寸1240x1754
单票 票 票据 1240_1754 竖版 竖屏
图片尺寸1240x1754
1240_1754 竖版 竖屏
图片尺寸1240x1754
屏幕截图 软件窗口截图 1240_1754 竖版 竖屏
图片尺寸1240x1754
单票 票 票据 1240_1754 竖版 竖屏
图片尺寸1240x1754
大厦 建筑 660_371
图片尺寸660x371
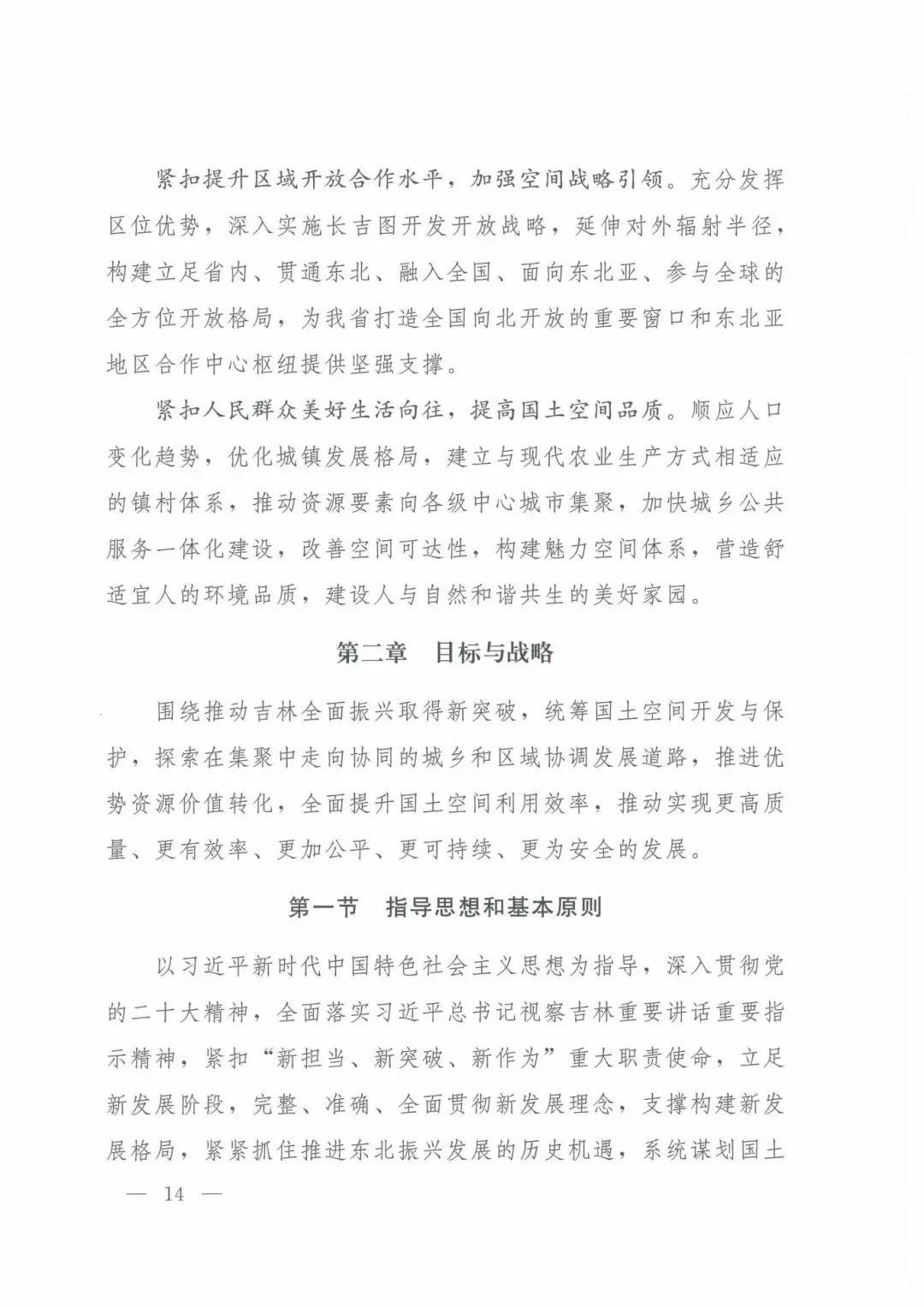
吉林省国土空间规划20212035年全文
图片尺寸1080x1527
吉林省国土空间规划20212035年全文
图片尺寸1080x1527
十四五推动高质量发展的国家标准体系建设规划的通知国标委联202136号
图片尺寸634x897
吉林省国土空间规划20212035年全文
图片尺寸1080x1527
2024年3月27日国家发展改革委办公厅各地区要深入贯彻党中央,国务院
图片尺寸660x4619
【中发·印象外滩】售楼处|详情户型,价格|售楼处最新优惠折扣
图片尺寸798x558
吉林省国土空间规划20212035年全文
图片尺寸1080x1527
吉林省国土空间规划20212035年全文
图片尺寸1080x1527