二价铁

补铁,二价铁和三价铁 补铁,二价铁和三价铁
图片尺寸1004x1280
921探究铁及其化合物的转化ppt课件含视频2020新苏教版高中化学高一
图片尺寸920x518
22年6月份正品ayer艾儿铁浓缩饮液甘氨酸螯合亚铁二价铁90ml包邮
图片尺寸800x800
二茂铁
图片尺寸660x492
山东厂家直销 二茂铁 燃油添加抗爆剂 二茂铁 深黄色二茂铁图片
图片尺寸660x660
长期批发二茂铁30000元吨
图片尺寸560x729
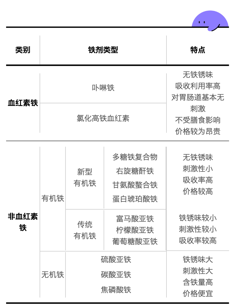
不同类型铁剂的区别和特点,一张图了解:另外,二价铁比三价铁吸收利用
图片尺寸804x1058
存在着很多还原性的物质,比如在海水中大量漂浮着的二价铁离子(fe2 )
图片尺寸883x662
富源化工长期现货供应二茂铁,优质高纯度二茂铁,工业级二茂铁
图片尺寸900x623
二价铁与三价铁氧化性和还原性研究
图片尺寸720x540
姝雅小妹二价铁饼干儿童钙铁锌宝宝维生素dha益生元饼干零食营养
图片尺寸800x800
二茂铁
图片尺寸500x500
铁氰化钾与二价铁反应,你理解了吗
图片尺寸720x1280
邻二氮菲吸光光度法测铁的条件实验2ppt
图片尺寸920x613
颗粒状二茂铁是高品质油品添加剂的首选
图片尺寸1080x1080
ayer艾儿铁二价铁浓缩美国原装进口甘氨酸螯合亚铁正品易携带包邮
图片尺寸800x800
四氧化三铁用途,三氧化二铁和四氧化三铁的区别是什么?
图片尺寸500x500
补充一点:植物铁是三价铁,进入人体要转化为二价铁,而红肉等动物铁是
图片尺寸1080x1439
衡阳聚合氯化铝铁(二价铁)
图片尺寸500x500
二茂铁柴油消烟剂怎么使用?
图片尺寸640x411