二胡弓法口诀

二胡常用演奏符号说明二胡演奏弓指法符号表
图片尺寸618x815
二胡常用弓法口诀
图片尺寸920x1302
二胡运弓要点
图片尺寸1080x1439
二胡音色的好坏取决于掌握二胡运弓技巧的程度怎么练好运弓?
图片尺寸640x507
关键词:校园文化展板 二胡基本把位图 大调 小调 音位 音阶 展板模板
图片尺寸650x987
中老年人学二胡是先学d调还是先学g调按我说的定能速成
图片尺寸650x487
二胡基础训练《一》
图片尺寸2000x2667
二胡换把技巧
图片尺寸444x757
二胡速成演奏法坐姿持弓和持琴
图片尺寸1700x2325
二胡f调的指法
图片尺寸500x737
二胡15指法
图片尺寸391x600
二胡指法
图片尺寸1825x752
二胡初级教程
图片尺寸920x1302
二胡只要掌握这六个调,基本上可以把所有的歌拉出来
图片尺寸640x360
二胡运弓是一项非常重要的技术内容,也是演练过程中必须认真
图片尺寸1080x1440
关于二胡的定音
图片尺寸500x623
二胡基础训练必过的三关和必须解决的三个问题_运弓
图片尺寸884x1337
二胡要把所有调都学全吗二胡独奏外婆的澎湖湾仿佛又回到了童年
图片尺寸640x853
二胡63弦指法
图片尺寸540x747
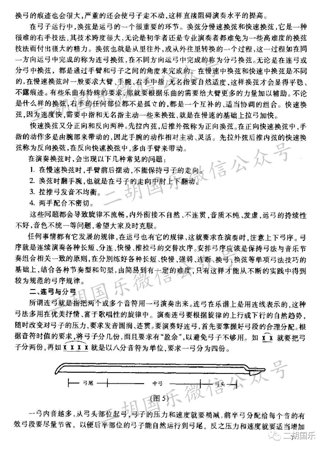
二胡右手弓法弓段的划分
图片尺寸1080x1491