亡父生日怎么写包图片

四川地区"写袱子"习俗
图片尺寸438x564
男孩寄生日卡到天堂给亡父,英国皇家邮政暖心响应惹哭网民
图片尺寸346x395
倒头袱子的写法 临终亡人东来矣阳命于岁年月日时产生自东道重庆府县
图片尺寸503x356
中元节,包封如何写,有什么讲究_名字_老大_称谓
图片尺寸640x427
"乔峰"与亡妻遗照合影!为妻半年花750万,却被父亲骂没良心?
图片尺寸562x516
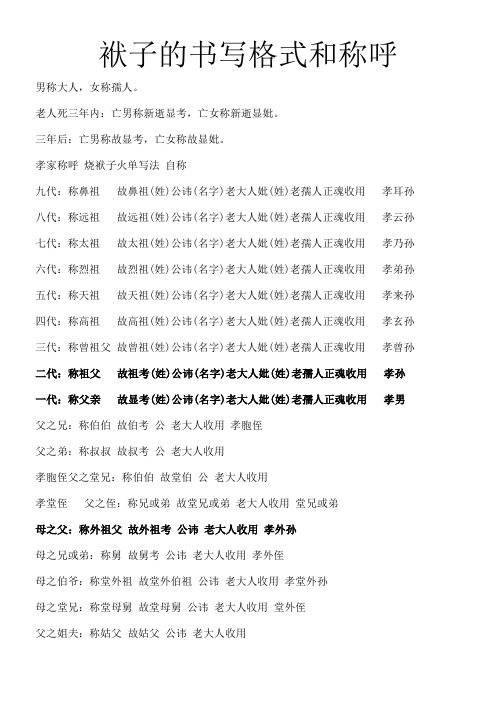
写袱子封皮格式,常识及称谓
图片尺寸464x549
老人死三年内:亡男称新逝显考,亡女称新逝显妣.
图片尺寸496x702
注意!七月半书写袱子格式,错了先人收不到哈.
图片尺寸582x439
父亲的生日
图片尺寸605x580
老人死三年内亡男称新逝显考,亡女称新逝显妣.
图片尺寸800x1132
从那以后,她每年都会在爸爸生日那天写一封信,拴在气球上任它飞远
图片尺寸596x708
祭亡兄,六十岁生日,也是兄的忌日!
图片尺寸720x985
组图:钟镇涛为亡父设灵 陈百祥谭咏麟等吊唁
图片尺寸401x600
老人死三年内:亡男称新逝显考,亡女称新逝显妣.
图片尺寸496x702![关于献给父亲的生日祝福语[五篇范文]【可下载】](https://imgs.wantubizhi.com/img/A1A61BAA66193547F3A6DD7D8EE527E9A2615B7B90A7682241825E5BFE4553BB9F9482F38B100AFFC21C76B431CBBCFCAC32FA18CCFEF8D73F1A0789AD730A6F6CBA1C46A5881FDE07F1729375463FD1305381B2D4E2213B53F4AB5E58A35258)
关于献给父亲的生日祝福语[五篇范文]【可下载】
图片尺寸800x1132
祭亡兄,六十岁生日,也是兄的忌日!
图片尺寸640x425
老人死三年内:亡男称新逝显考,亡女称新逝显妣.
图片尺寸496x702
云南农村过年祭祀包袱怎么写,我来告诉你
图片尺寸556x297
老人死三年内:亡男称新逝显考,亡女称新逝显妣.
图片尺寸496x702
祝槐乡姐姐生日快乐!
图片尺寸600x446