优缺点

各大品牌手机的优缺点 #趣图搞笑
图片尺寸693x1280
自我评价优缺点怎么写.doc 9页
图片尺寸792x1120
个人工作总结优缺点 第1篇第2篇第3篇第4篇第5篇更多顶部目录第一篇
图片尺寸496x702
自我介绍优缺点word手抄报
图片尺寸800x1300
双鱼座的一些优缺点
图片尺寸1080x1427
六大板材优缺点
图片尺寸1080x1438
性格的优缺点
图片尺寸1080x810
队列研究病例对照研究优缺点对比
图片尺寸920x1302
普通心理学复习常用研究方法优缺点
图片尺寸1080x1439
正面管教不同生活态度优缺点
图片尺寸1080x1439
新房装修瓷砖怎么买8大瓷砖优缺点数给你看
图片尺寸640x547
能否评价一下这张海报的优缺点? - 知乎
图片尺寸1280x1200
最全科普60爱马仕皮质特性优缺点对比
图片尺寸1080x1439
水地暖和暖气片采暖的区别及优缺点对比
图片尺寸660x385
优势与劣势ppt
图片尺寸1080x810
总结优缺点·1
图片尺寸434x222
第六周 品牌延伸策略ppt 第二节 多品牌策略 多品牌策略的优缺点
图片尺寸1080x810
简述内部招聘与外部招聘的优缺点
图片尺寸392x270
语文老师作文优缺点批改评语印章模块化评价批语文章写作详略描写
图片尺寸650x650
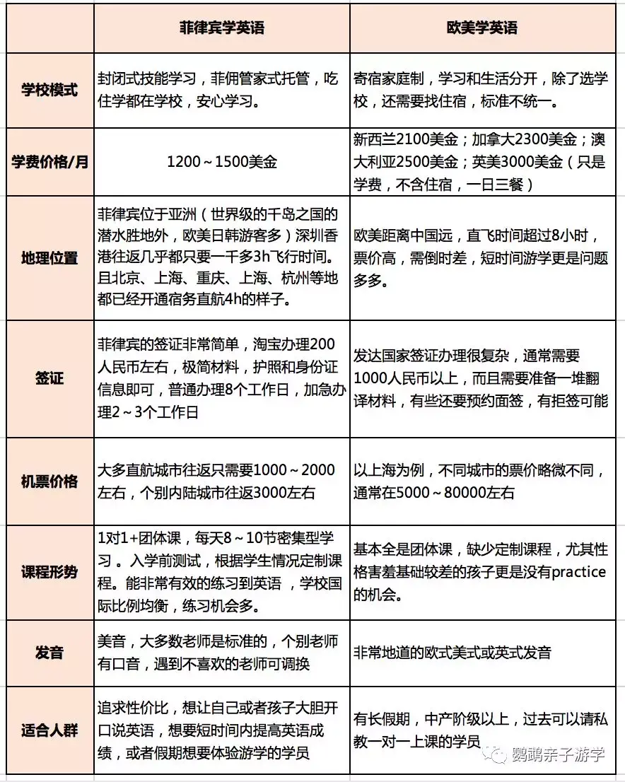
到底要不要去菲律宾游学一文看清菲律宾游学的优缺点
图片尺寸884x1106