优ec饮料

蒙牛优益c活菌型乳酸菌饮品 340ml —单耳兔o2o-ec网络商城
图片尺寸700x700
优c优e乳酸菌乳饮品原味
图片尺寸750x750
特价优益c活菌型乳酸菌饮料340ml24瓶原味百香果味
图片尺寸520x520
蒙牛优益c活饮品340ml芦荟味/橙味/原味/百香果乳酸菌饮品100ml*5
图片尺寸800x800
日本不二家添加灭活乳酸菌的饮料
图片尺寸1080x1080
澳进乳业优c优e饮品系列
图片尺寸994x663
优c多原味乳酸菌饮品价格/报价:留言详询产品类型:饮料>饮料类>乳饮料
图片尺寸600x600
啊啊啊60这个乳酸菌我给它原地封神
图片尺寸1080x1439
雪碧sprite 柠檬味 汽水 碳酸饮料 300ml*12瓶 整箱装 可口可乐出品
图片尺寸800x800
统一 冰红茶 1l —单耳兔o2o-ec网络商城
图片尺寸600x600
战马助力中国电竞能量超燃展示能量饮料中国名片
图片尺寸600x400
蒙牛优益c代言人是谁
图片尺寸450x329
批发 台湾原装进口 hamu红芭乐汁饮料 490ml*24/箱
图片尺寸471x585
维他 菊花茶 250ml —单耳兔o2o-ec网络商城
图片尺寸600x600
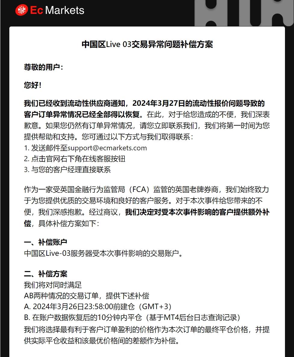
报价故障导致点差扩大ecmarkets大手笔补偿客户
图片尺寸976x1185
罐装饮料
图片尺寸610x787
做强舌尖上的产业链
图片尺寸977x977
ech20获得了伯克莱泉国际水测试竞赛的认可,是世界上最好的矿泉水之一
图片尺寸790x817
报价故障导致点差扩大,ec markets大手笔补偿客户_腾讯新闻
图片尺寸960x894
优益c
图片尺寸220x138