作文格子范文

900字作文格子最新整理
图片尺寸920x1300
作文格子模板
图片尺寸920x1302
word~作文格子纸.#小学生作文#作文范文 #作文格 - 抖音
图片尺寸564x578
应用文写作模板
图片尺寸1080x1314
作文格子模板
图片尺寸920x1302
作文格子纸模板
图片尺寸920x1301
三年级上下册同步作文格楷书字帖人教部编版小方格高分卷面书写
图片尺寸300x300
在作文格写的时候字在格字的中间,不超上线和底线,主笔突出,字大小
图片尺寸720x960
作文格子-a4打印版
图片尺寸733x1003
作文格子模板
图片尺寸777x751
实用应用文写作:7类应用文格式及写作技巧大全(附满分范文)
图片尺寸631x589
报名太火热部分时段名额紧张狮子楷书快写特训营受到
图片尺寸1000x656
作文格子500
图片尺寸893x1263
小学必考7类应用文格式及写作技巧大全(附满分范文)
图片尺寸640x243
3--6年级作文格子模板
图片尺寸656x933
作文格子(1000字)
图片尺寸643x1103
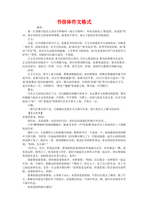
书信体作文格式 称呼:第一行顶格写收信人的名字和称呼(或只写称呼)
图片尺寸496x702
公务员考试##2024国考##国考##申论#国省考申论范文:书写新征程上的
图片尺寸690x866
江苏专转本大学语文写作范文精讲4
图片尺寸1080x1528
试卷作文格子
图片尺寸800x1131