侵袭性

侵袭性是多形性胶质母细胞瘤特征.doc
图片尺寸792x1120
巨大侵袭性垂体腺四年随访结果_垂体瘤_检查_治疗方式 - 好大夫在线
图片尺寸690x969
侵袭性肺部真菌感染患者的护理ppt课件ppt44页
图片尺寸1152x864
侵袭性真菌病来袭,我们该如何应对?
图片尺寸526x299
侵袭性垂体大腺瘤巨大腺瘤的内镜手术治疗
图片尺寸4608x3456
《请您诊断》病例101答案:右侧颞骨侵袭性软骨母细胞瘤
图片尺寸1517x2113
严少南侵袭性真菌感染的诊断和治疗
图片尺寸640x480
侵袭性肺部真菌感染的ct表现.pdf
图片尺寸793x1142
《侵袭性真菌病》演示ppt
图片尺寸920x614
侵袭性血管黏液瘤影像诊断分析
图片尺寸1080x504
侵袭性真菌感染的诊断与治疗ppt
图片尺寸920x690
侵袭性真菌感染诊治ppt
图片尺寸813x2240
侵袭性肺曲霉菌病合并肺原位血栓形成的典型病例 1 例
图片尺寸514x337
侵袭性曲霉菌病
图片尺寸960x1280
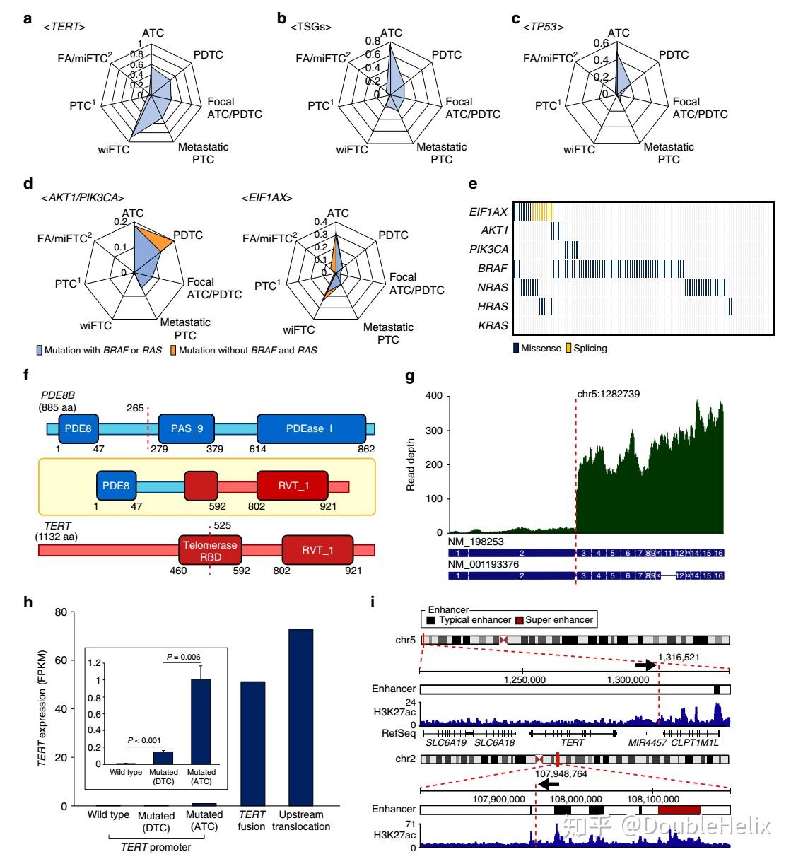
医学生物信息学文献第7期与侵袭性甲状腺癌进展相关的基因组和转录组
图片尺寸1119x1215
癌症和造血干细胞移植的免疫缺陷患者机会性侵袭性真菌感染诊断定义
图片尺寸1390x2017
jmedchem华东理工大学刘润辉教授课题组治疗侵袭性耐药真菌感染研究新
图片尺寸639x502
侵袭性骨母细胞瘤_第2页
图片尺寸1500x1125
侵袭性垂体瘤mr征象分析影像天地
图片尺寸960x720
侵袭性真菌感染的流行病学及其高危因素
图片尺寸1418x2064