信托种类

信托业三分类新规出炉_腾讯新闻
图片尺寸1000x1330
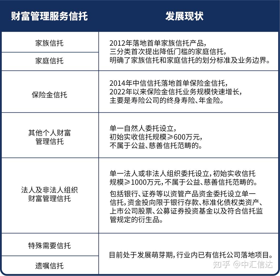
三分类落地,财富管理服务信托如何破局?
图片尺寸1080x1865
信托分类改革开始征求意见对标资管新规融资通道业务再压缩
图片尺寸2043x1852
我国信托行业分析政策和数字化建设助力行业转型回归本源
图片尺寸581x403
服务信托的"爱与愁"
图片尺寸1080x505
信托分类
图片尺寸440x190
信托三分类新规落地精华版金融监管研究院
图片尺寸1080x608
四大维度解读信托产品分类(下)—新湖公开课第43期
图片尺寸880x495
风险视角下的信托业务监管分类研究(二)
图片尺寸989x588
信托分类新规出台非标真的死了么但我从这个角度看是好消息
图片尺寸1080x832
三分类落地,财富管理服务信托如何破局?
图片尺寸1080x1062
慈善信托让爱心插上精准和长效的翅膀mhp君悦评论
图片尺寸1833x2873
信托业的转型发展进入三足鼎立分类格局
图片尺寸944x466
证券投资信托是什么意思,证券投资信托种类有哪些
图片尺寸675x515
信托业务分类大调整融资类信托彻底出局信托公司怎么看
图片尺寸661x295
信托种类大全知多少?(信托知识)_腾讯新闻
图片尺寸443x306
10家信托试点八大分类背后的逻辑框架是什么
图片尺寸626x494
原创政信类信托是什么?看完这篇就懂啦!
图片尺寸817x505
信托股票有哪些 信托股票有哪些公司
图片尺寸1000x735
信托那些事!一文带你领略多功能的信托
图片尺寸1348x755