修仙等级划分排名

修仙等级对应表
图片尺寸640x463
很想知道究竟有多少个境界
图片尺寸945x1156
修仙小说修炼等级划分可收藏97 修真每个阶段又分为初期,中期和后期
图片尺寸1264x1280
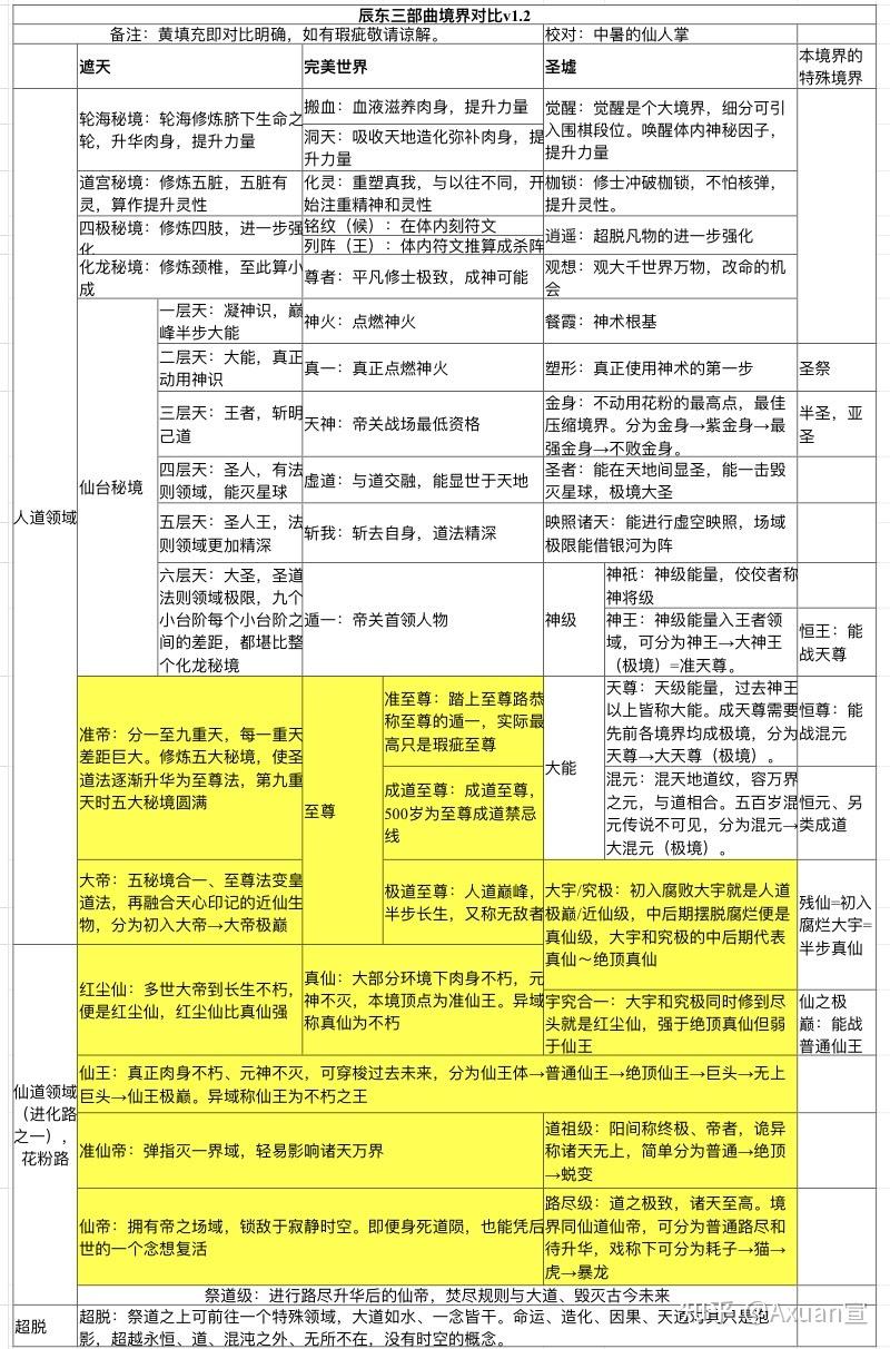
辰东的遮天三部曲之中修士最高的境界是什么境界? - 盾灵网
图片尺寸547x708
国漫那些等级境界.#国产动漫推荐 #国漫 #动漫 #凡人修仙 - 抖音
图片尺寸1080x1920
诶,这么多境界,我才元婴10啊
图片尺寸960x1920
修仙小说修炼等级划分可收藏97 修真每个阶段又分为初期,中期和后期
图片尺寸1296x1280
扒了修仙游戏的前世今生后我们发现了这个机会点所在
图片尺寸780x708
一念逍遥修炼境界划分大全
图片尺寸599x833
修炼等级:话题:小说帝尊里的所有等级何以故?
图片尺寸701x642
试问你心中辰东所有小说境界划分最震撼最美的
图片尺寸689x715
写作素材‖玄幻修仙文修炼境界等级划分
图片尺寸1080x1439
写作素材‖玄幻修仙文修炼境界等级划分
图片尺寸1080x1440
完美世界石昊创立遮天的修炼体系那么遮天的修炼体系分
图片尺寸800x1212
《仙逆》修炼境界详细设定 - 知乎
图片尺寸2380x3368
修仙小说修炼等级划分可收藏97 修真每个阶段又分为初期,中期和后期
图片尺寸961x1280
写作素材‖玄幻修仙文修炼境界等级划分
图片尺寸1080x1439
修仙渡劫所需修为表
图片尺寸905x785
你见过最惊艳的玄幻小说等级制度是什么? - 知乎
图片尺寸640x522
合体期该做的事情
图片尺寸800x330