倒圆

倒圆建模练习
图片尺寸1898x1265
机械里锐角倒圆怎么说?
图片尺寸397x193
零件倒圆与倒角形式及尺寸系列
图片尺寸813x444
ug简单半径分析命令:为什么无法分析"边倒圆"命令作出的圆角?
图片尺寸802x377
浩辰3d软件中倒圆有哪些操作技巧你知道吗?看完你就会了!
图片尺寸509x285
ug倒圆的问题
图片尺寸1078x826
【讨论】实体倒圆题目
图片尺寸1006x727
简园 翡翠色倒圆台型带接水盘陶瓷花盆 白冰秋海棠客厅观叶盆栽
图片尺寸800x800
零件倒圆与倒角
图片尺寸450x360
新手必学——面倒圆时出现无法附着圆角处理技巧
图片尺寸640x346
大家帮我看看这个倒圆怎么做不出来
图片尺寸1490x763
【题目】倒圆技术
图片尺寸1020x549
跪求ug 或者sw 产品设计制作后期圆弧处理 做到不规则完全倒圆
图片尺寸1053x633
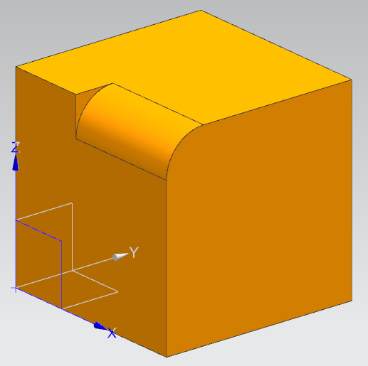
ug边倒圆怎么把实体一条边的一部分倒圆
图片尺寸517x515
边倒圆命令中"可变半径点"倒圆角的应用
图片尺寸1067x665
ug nx建模 ——拉伸 阵列特征 面倒圆
图片尺寸1141x761
第83讲 实战--面倒圆(重合),重心位置(优化)
图片尺寸646x326
跪求ug 或者sw 产品设计制作后期圆弧处理 做到不规则完全倒圆
图片尺寸1035x582
ug复杂顶点倒圆的问题
图片尺寸833x643
ug倒圆角问题
图片尺寸400x322