免疫组化报告单图

qampapdl1免疫组化检测常见问题答疑
图片尺寸831x503
病理:提示:增殖期子宫内膜免疫组化:cd138 1个/hpf反复治疗6个月后
图片尺寸1077x904
病理报告于 2018-06-04 日行「开颅右侧小脑半球及蚓部占位切除 去
图片尺寸763x676
广东24岁女孩边抗癌边考研:学心理救赎自己,也想去治愈别人_陈琳琼
图片尺寸675x900
qampapdl1免疫组化检测常见问题答疑
图片尺寸707x623
如做了免疫组化检查,需上传免疫组化报告),需由二级甲等以上医疗机构
图片尺寸606x715
【省报名编名记】至少85人自称因奥迪车致癌,其中7人死亡!
图片尺寸600x818
ttfields电场治疗: 同步放化疗期间佩戴ttfields电场治疗,早期启动
图片尺寸1080x875
随着 pd-1/pd-l1 免疫检查点抑制剂获批,nsclc 患者 pd-l1 免疫组化
图片尺寸692x570
安捷伦科技新加坡(国际)私人有限公司对免疫组化预处理系统主动召回
图片尺寸700x933
临床上her2扩增的检测方法主要有免疫组化法(ihc),荧光原位杂交法
图片尺寸999x389
医生告诉她,还要继续做免疫组化检验,才能最终确诊.
图片尺寸675x900
肺结节科普②良性还是恶性别纠结这些手段可以帮你
图片尺寸555x304
捍卫"医学之本"的幕后英雄|医学_新浪财经_新浪网
图片尺寸708x472
治疗协同抑制小鼠移植瘤生长oncoviron具有协同增效免疫治疗的机制
图片尺寸1080x840
在讲课中,薛妍教授表示,肿瘤的克隆进化导致了异质性的形成,peter
图片尺寸1080x608
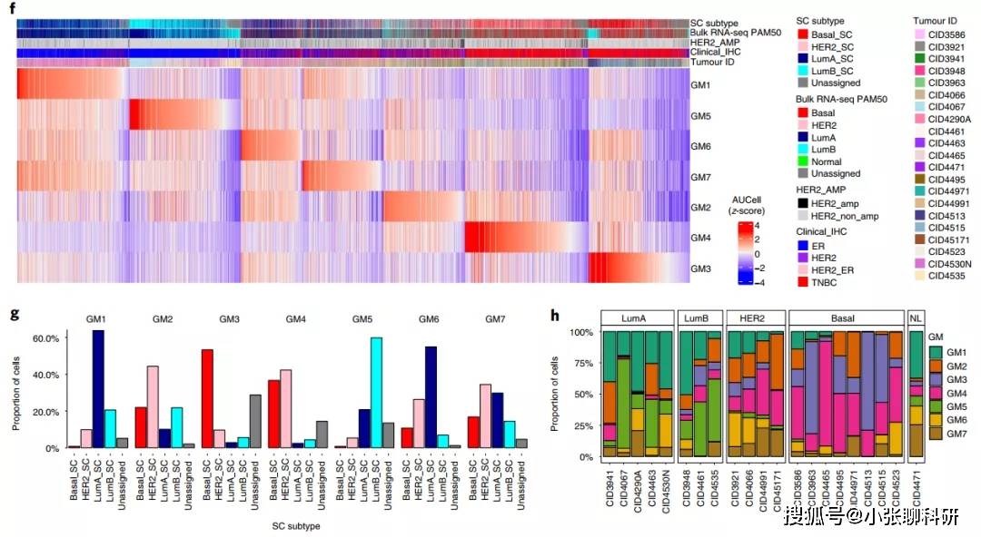
这篇38分的文章让你的单细胞与空间转录组数据初露锋芒_识别_亚型
图片尺寸1080x592
移植患儿从被列入需要移植名单到进行肝移植的等待时间中位数为3天
图片尺寸1660x1052
将于4月30日24时关闭
图片尺寸863x782
图片来源:东吴证券报告.
图片尺寸550x422