全天候战略合作伙伴

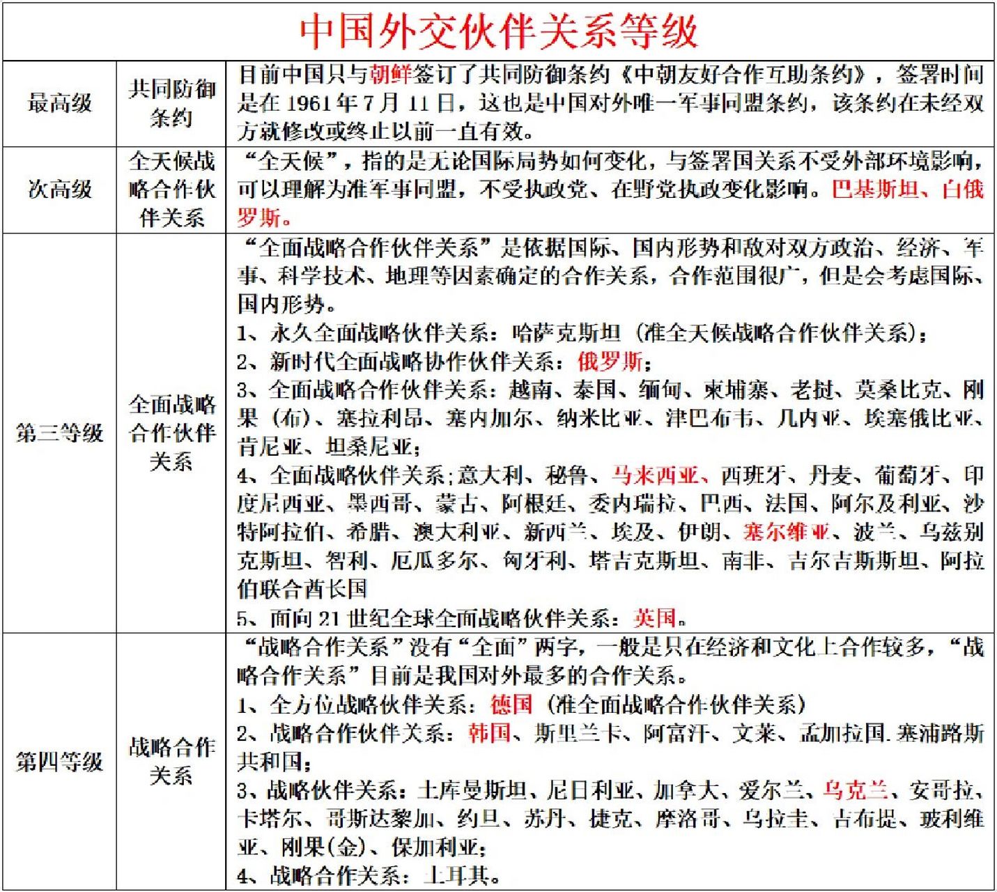
次高级-全天候战略合作伙伴关系: 巴基斯坦,白俄 罗斯.
图片尺寸1431x1280
次高级-全天候战略合作伙伴关系: 巴基斯坦,白俄 罗斯.
图片尺寸1756x1280
战略合作伙伴ppt页面怎么做免费分享高级感的设计技巧
图片尺寸1240x699
战略合作伙伴
图片尺寸624x425
中巴"全天候"战略合作伙伴关系有何特殊性?@东方卫视
图片尺寸323x430
战略合作伙伴
图片尺寸1459x816
战略合作伙伴ppt页面怎么做免费分享高级感的设计技巧
图片尺寸1240x699
世爵科技公司与甲骨文达成战略合作伙伴
图片尺寸600x300
中巴两国建交70年来,两国守望相助,已发展成为全天候战略合作伙伴.
图片尺寸500x303
战略合作伙伴协议
图片尺寸1280x924
知道全天候和全面战略合作伙伴的区别吗
图片尺寸1280x720
cuug与海天起点和人大金仓达成企业人才培养战略合作伙伴
图片尺寸640x320
很简单——与"第10届中国医疗互联网大会"成为全天候战略合作伙伴
图片尺寸1080x540
战略合作伙伴词条图册_百度百科
图片尺寸600x450
战略合作伙伴
图片尺寸1920x1441
长虹·美菱中国区,全天候战略合作伙伴关系迈上新台阶_制造_空调_生产
图片尺寸1080x608
ppt合作伙伴页我做了5个版式给你参考替代
图片尺寸1080x608
天兆模式:一种独具特色的合作共赢模式
图片尺寸580x580
全天候战略合作伙伴关系-全天候战略合作伙伴关系,全天,候,战略,合作
图片尺寸500x333
我们的合作伙伴
图片尺寸551x541