公文写作

公文写作句子替换_公文 写作 培训_写作公文对主题的要求是什么
图片尺寸1001x477
公文写作范文33行政公文批复doc
图片尺寸920x1191
公文写作范文11事务文书办法与制度
图片尺寸920x1077
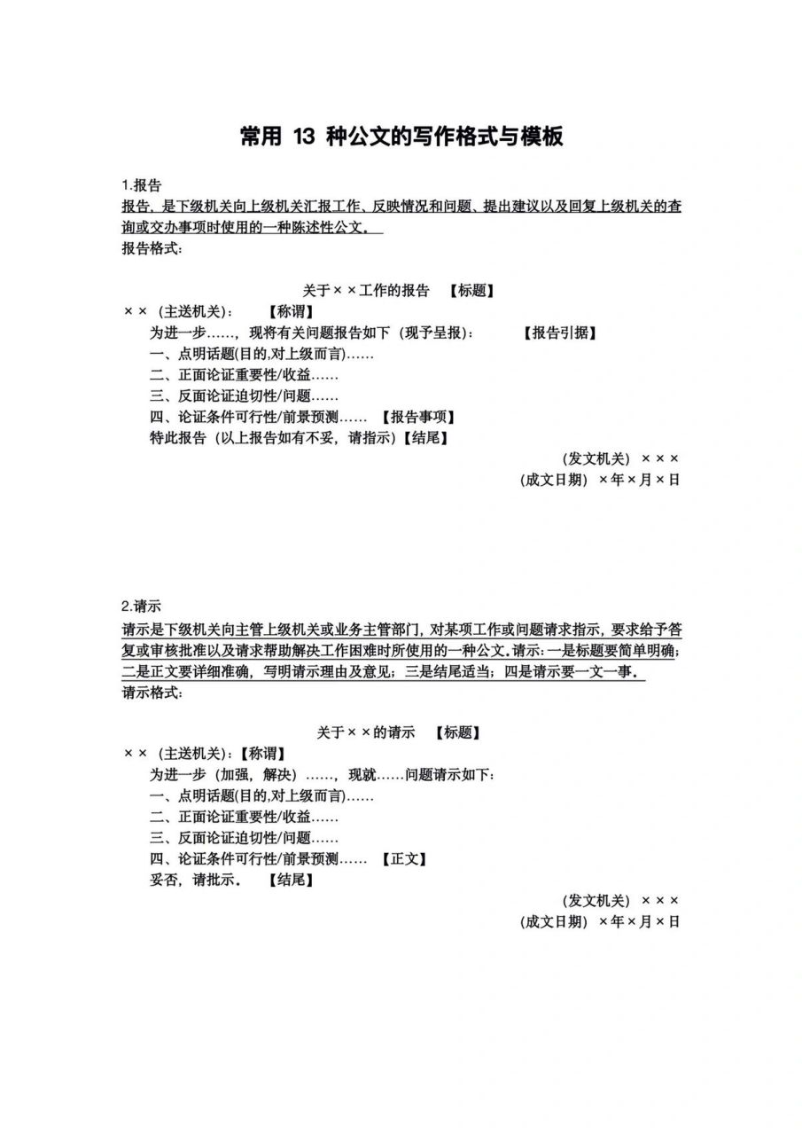
13种公文写作范例
图片尺寸920x1303
申论公文写作标准格式来啦!考县乡卷的童鞋注意收藏!#公考 - 抖音
图片尺寸1080x1423
行政机关公文写作范文
图片尺寸920x1192
公文写作基础知识
图片尺寸1080x1439
行政公文写作-函.doc
图片尺寸993x1404
公文请示范文_公文请示的格式_应用文写作行政公文请示
图片尺寸792x1120
武功公文写作如何学_公文写作如武功_公文写作范文50篇
图片尺寸1080x1439
公文写作范文格式实例请示
图片尺寸920x1302
13种公文写作格式模板
图片尺寸905x1280
公文 信息写作 培训_演讲稿写作格式写作要求_公文写作 格式
图片尺寸920x1301
公文写作范例速查一本通.
图片尺寸1025x1432
公文常考写作模板#职场干货 #公文写作 - 抖音
图片尺寸1080x1420
写作常见的13种法定公文
图片尺寸1080x1440
公文写作基础之通知doc4页
图片尺寸792x1120
事业单位公文写作知识
图片尺寸744x513
常见公文格式范例.#体制内 #写材料 #公文写作素材 #职 - 抖音
图片尺寸1080x1335
申论公文写作模式.
图片尺寸1079x1436