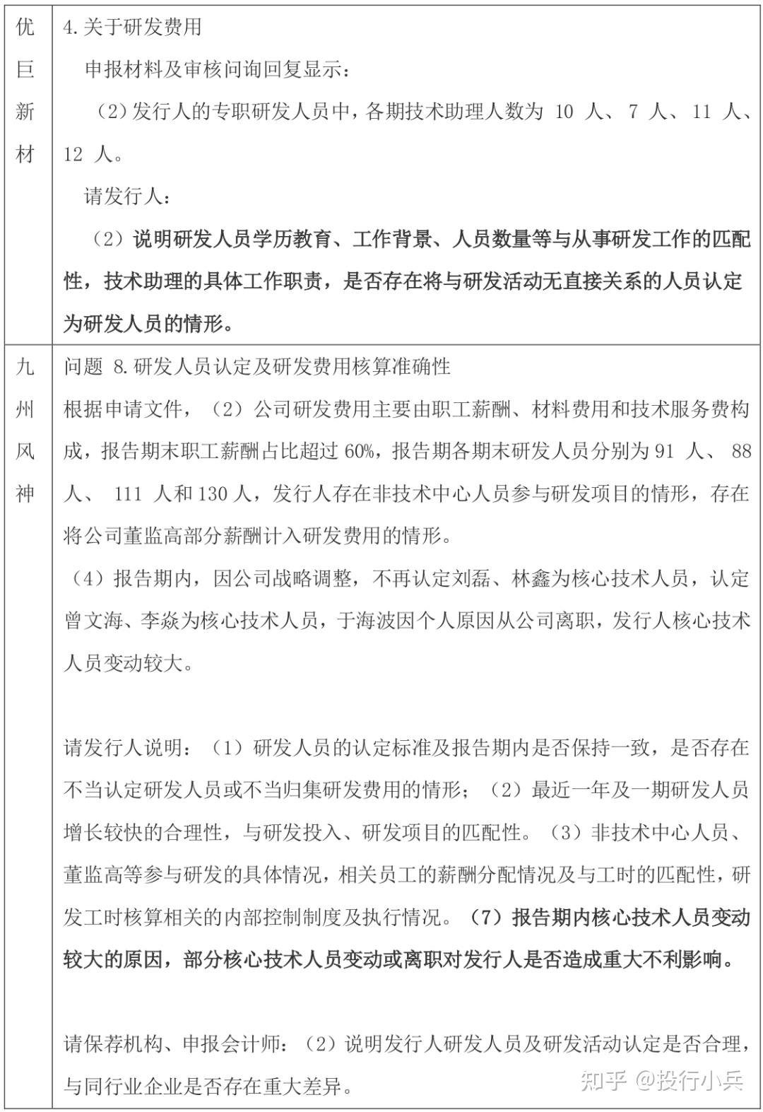
关注重点

a股ipo审核重点关注问题汇报材料
图片尺寸1058x796
标题中提到的近期可重点关注的板块我放到文章最后说,先聊聊今天的
图片尺寸800x319
10期货今日重点关注品种
图片尺寸1080x200
9黄金早间诡异行情,今日重点关注1320附近布局策略
图片尺寸504x271
竞聘演讲一定要重点关注这两个核心!关注我,每天分享竞聘知识! - 抖音
图片尺寸1122x1521
家长重点关注西安高新一中系列学校大盘点初中部分
图片尺寸900x383
报名后,这些事项要重点关注!
图片尺寸789x335
day260419写ppt要关注的一些小地方
图片尺寸617x357
新质生产力关注度极高重点领域改革任务成焦点
图片尺寸500x750
研发人员及研发投入认定的重点关注事项总结
图片尺寸1080x1573
明日重点关注1igbt从调研的数据看
图片尺寸550x323
慕娅兰49贸易战风波黄金再现多空争夺重点关注1336分水岭
图片尺寸550x300
今日新片重点关注:今日上架新片共27部,引言部分为小编个人推荐:米莉
图片尺寸640x913
关注今年云南重点纠治这12类问题
图片尺寸750x5623
下周一,重点关注三大板块
图片尺寸800x794
本期"两会@你"重点关注消费领域.为了让消费者们更安心,更放心地"买买
图片尺寸640x1007
下周需重点关注这些数据美联储恐被动式缩表
图片尺寸600x450
传俊:接下来重点关注消息面!
图片尺寸1152x720
最新梳理!政府工作报告 重点关注这些产业
图片尺寸1080x567
重点关注
图片尺寸1080x1921