冒号的作用

冒号的用法
图片尺寸1280x720
冒号使用与举例doc7页
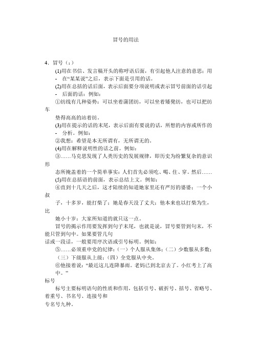
图片尺寸792x1120
冒号使用ppt
图片尺寸800x600
冒号的5个作用及举例
图片尺寸750x400
冒号属于句中点号,表示句中大的停顿,没有大的停500_375
图片尺寸500x375
冒号的用法.doc 7页
图片尺寸993x1404
冒号引号的用法
图片尺寸920x1302
冒号和引号作用
图片尺寸920x651
冒号引号在对话中的运用微课
图片尺寸920x1302
当冒号后是引用一个人说的话,也可以 使用逗号.
图片尺寸505x714
谈谈冒号使用中的错误
图片尺寸1080x1528
注意点: ①冒号的提示作用必须发挥到 句子末尾,也就是说,冒号要 管到
图片尺寸1080x810
冒号(:) (1)用在书信,发言稿开头的称呼语后面,有引起他人注意的意思
图片尺寸502x708
谈谈冒号使用中的错误
图片尺寸1080x1528
谈谈冒号使用中的错误
图片尺寸1080x1528
冒号的形式为":",它的用法主要有: 1.用于称呼语后边,表示提起下文.
图片尺寸496x702
冒号作用知多少
图片尺寸920x690
小升初语文句子考点归纳解析
图片尺寸734x692
冒号引号的用法ppt
图片尺寸800x600
冒号的作用及用法
图片尺寸640x341