冰乙酸MSDS

冰乙酸安全标签
图片尺寸724x389
冰乙酸安全技术说明书msds
图片尺寸920x1302
冰乙酸
图片尺寸3024x4032
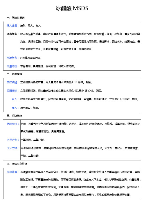
冰醋酸msds 一,危险性概述 侵入途径:|接触,吸入,食入| 健康危害
图片尺寸496x702
冰醋酸安全使用说明书(msds) 一,理化性质和用途 俗名:冰乙酸,有酸性
图片尺寸496x702
危险化学品安全技术说明书(msds)(msds)冰醋酸乙酸告知卡标牌
图片尺寸300x300
危险化学品物质安全告知冰乙酸
图片尺寸920x1335
> 乙醇msds
图片尺寸711x1070
摩贝百科-1256642-95-1(cas号1256642-95-1),可查询msds及用途
图片尺寸1912x1656
酒精msds
图片尺寸840x1125
sds文件(以前称为msds)包含有关材料的安全信息,如物理,化学和毒理
图片尺寸1024x662
乙酸msdsghs版
图片尺寸860x1217
冰乙酸 冰醋酸 分析纯ar cas:64-19-7 含量:99.5% 化学试剂
图片尺寸1080x1080
冰醋酸(冰乙酸)防腐剂药用级冰醋酸样品装500ml
图片尺寸768x768
搜msds
图片尺寸1000x1500
哪里可以快速办理msds检测 需要资料 多少钱
图片尺寸500x688
乙酸安全标签
图片尺寸800x1132
乙醇msds
图片尺寸784x1130
森褀_单面涂布灰度白板纸_msds.pdf 3页
图片尺寸792x1121
乙酸ghs(msds).doc
图片尺寸993x1404