分子与细胞思维导图

必修1分子与细胞知识结构图
图片尺寸929x458
专题一第一讲细胞的分子组成资料_word文档在线阅读与下载_免费文档
图片尺寸1080x810
教材编者全面解读人教版高中生物学必修1分子与细胞教材
图片尺寸930x635
组成细胞的分子单元复习》学案(新人教版必修1)_word文档在线阅读与
图片尺寸556x445
思维导图 #高中生物知识 #高一生物必修一 #分子与细胞 - 抖音
图片尺寸1080x1374
第2章《组成细胞的分子》_word文档在线阅读与下载_无忧文档
图片尺寸951x559
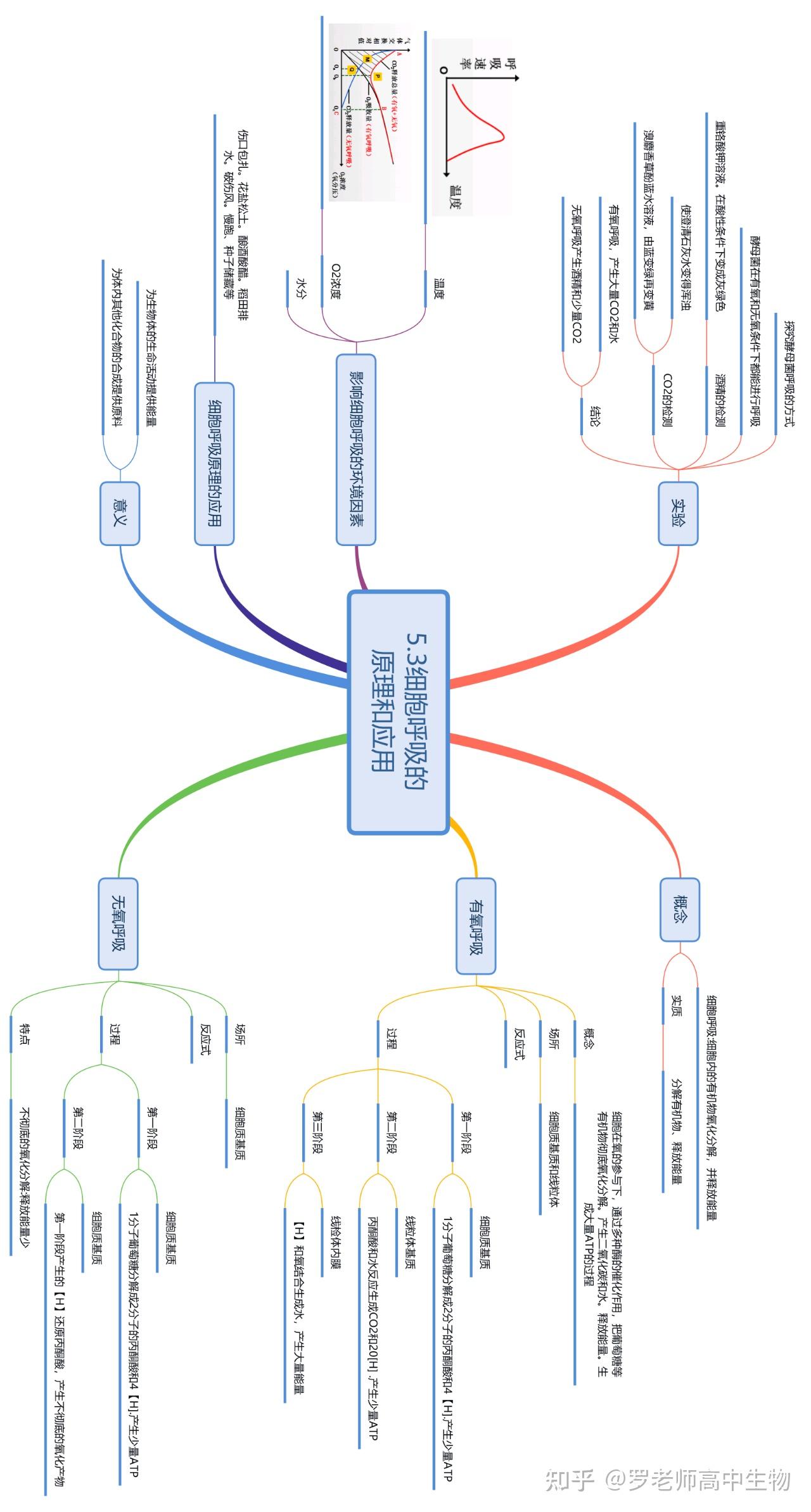
新人教必修一分子与细胞思维导图
图片尺寸1280x2387
必修高中生物必修1《分子与细胞》复习知识框架学业水平.doc
图片尺寸993x1404
高中生物一轮复习 细胞的分子组成,结构与功能张锋上课用答案
图片尺寸886x499
二轮复习专题细胞的分子组成与基本结构幻灯片.ppt
图片尺寸1152x864
新人教必修一分子与细胞思维导图
图片尺寸1280x2581
高考生物一轮复习分子与细胞思维导图专题汇总汇总
图片尺寸1080x775
2013届高考生物二轮复习全攻略:1-1-1《细胞的分子组成》学案
图片尺寸966x974
分子与细胞思维导图专家讲座_第1页
图片尺寸2000x1125
高考生物一轮复习分子与细胞思维导图专题汇总汇总
图片尺寸1080x911
高考生物一轮复习分子与细胞思维导图专题汇总汇总
图片尺寸1080x872
高考生物一轮复习分子与细胞思维导图专题汇总汇总
图片尺寸1080x830
20172018年高中生物第二章组成细胞的分子章末归纳整合课件新人教版
图片尺寸800x450
2013高考生物考前回扣----细胞的分子组成
图片尺寸1300x1808
一第一章细胞的分子组成思维导图_word文档在线阅读与下载_免费文档
图片尺寸959x1356