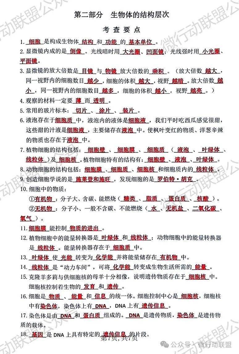
初中生物中考考点必背

中考生物复习知识点提纲
图片尺寸1240x1754
考前速记,快要期中考试啦,精选初中生物重点图解,考前突击,提 - 抖音
图片尺寸1486x1920
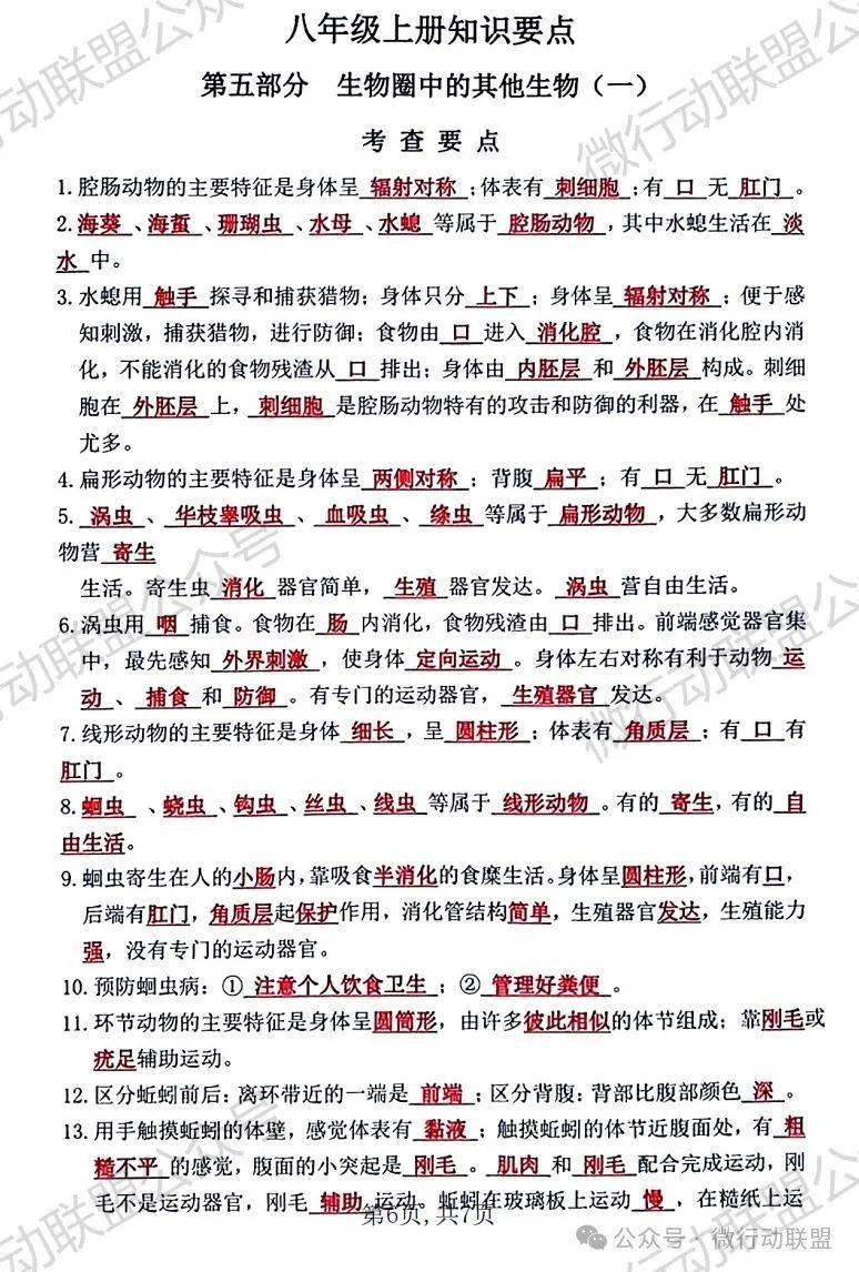
中考生物复习知识点提纲
图片尺寸1240x1754
中考生物:七到九年级最全500个要点汇总(必背)
图片尺寸1080x1637
中考生物:七到九年级最全500个要点汇总(必背)
图片尺寸1080x1637
中考生物:七到九年级最全500个要点汇总(必背)
图片尺寸1080x1637
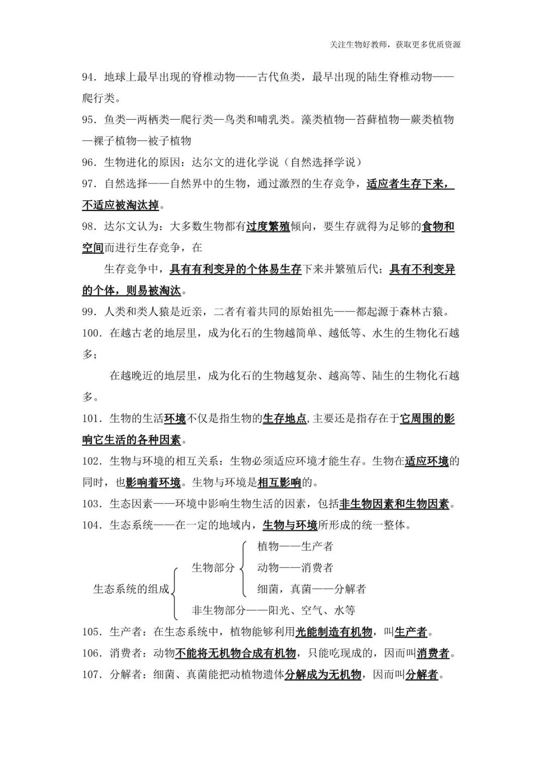
初中生物知识点汇总(中考84个核心考点
图片尺寸1920x2560
中考生物复习知识点提纲
图片尺寸1240x1754
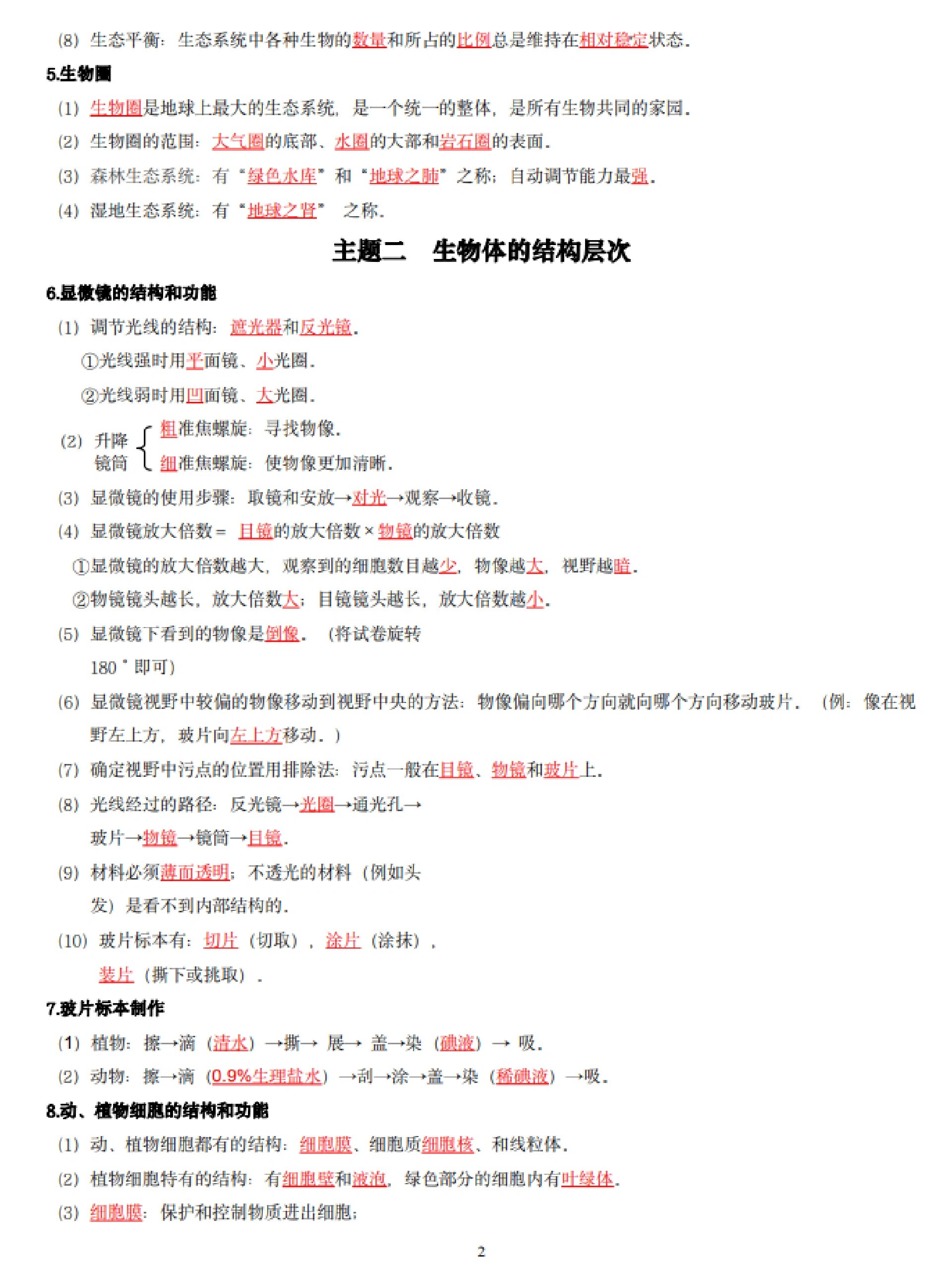
初中生物知识点汇总(中考84个核心考点
图片尺寸1920x2560
初中生物中考复习必背知识点(附电子版)
图片尺寸1080x1528
2022年中考生物考前必背知识点docx13页
图片尺寸792x1120
浙教版_初中生物知识点总复习_中考专用__超全.pdf 35页
图片尺寸800x1131
2024中考初中地理,生物,知识要点全汇总,必背
图片尺寸774x1146
会考中考生物必考点知识填图.#生物 #初中 #每天学习一点点 - 抖音
图片尺寸1440x2060
2024中考初中地理,生物,知识要点全汇总,必背
图片尺寸774x1146
初中生物会考必背知识清单(二)#学习资料分享 #知识点总结 - 抖音
图片尺寸1440x2036
初中生物1-4册重点知识汇总
图片尺寸1080x1778
2023初中生物会考总复习知识点汇总背诵
图片尺寸1080x1569
生物中考基础知识点总结.doc
图片尺寸993x1404
[生物中考四本书知识点归纳.doc
图片尺寸792x1098