制粒

制药中的湿法制粒技术—如何优化制粒工艺 - 行业观察 - pharmatec制
图片尺寸547x365
干法制粒机客户现场试料效果
图片尺寸1242x2760
干法制粒过程详解_颗粒
图片尺寸1080x574
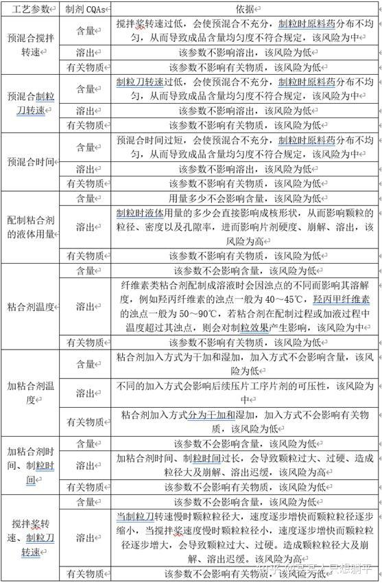
制粒ppt_word文档在线阅读与下载_免费文档
图片尺寸1080x810
500 湿法制粒机,150.200 沸腾干燥制粒机 - 抖音
图片尺寸1440x1920
预计年增速30%,10年后国内市场规模超2000亿——中药配方颗粒产业的魅
图片尺寸3680x2456
转载:制粒 - 知乎
图片尺寸557x852
冲剂制粒机
图片尺寸640x480
制粒机操作注意事项及保养
图片尺寸1280x720
山东通正生物医药装备设计制造有限公司,生物制药设备,包衣机,粉碎机,
图片尺寸600x450
沸腾干燥制粒机
图片尺寸993x1235
燃料制粒设备
图片尺寸3648x2736
佳发制粒:专利技术引领,满足多元制粒包衣需求-企业-资讯-中国粉体网
图片尺寸466x350
盘点颗粒机制粒常见问题(一)
图片尺寸1920x1080
怎样控制颗粒机制粒硬度问题(上)
图片尺寸1920x1080
理想的饲料制粒.理想的饲料制粒#上热门 #饲料#饲料颗粒机 - 抖音
图片尺寸1080x2400
沸腾干燥制粒机
图片尺寸581x783
旋转式制粒设备不锈钢制作
图片尺寸800x600
佳发制粒:专利技术引领,满足多元制粒包衣需求-企业-资讯-中国粉体网
图片尺寸464x348
15型沸腾干燥制粒机.15型沸腾干燥制粒机,成色九五新,外观 - 抖音
图片尺寸1440x2560