割积

祖传三代的小儿割积术以为是骗人的游医原来是中医的外科
图片尺寸640x360
割积
图片尺寸640x480
割积
图片尺寸640x360
祖传三代的小儿割积术以为是骗人的游医原来是中医的外科
图片尺寸481x301
实拍中医外科手术小儿割积专治小儿食欲不振消化不良发育不良
图片尺寸1280x720
小婴儿多指切除术全过程
图片尺寸600x402
小婴儿多指切除术全过程
图片尺寸600x467
德州联合医院小儿割积即将开始
图片尺寸640x426
作为医学生你经历或老师讲述过哪些令人印象深刻的病例
图片尺寸2448x3264
割积
图片尺寸650x650
农村孩子不爱吃饭,长得不好,就认为有积,这不,到镇上割积来的,痛得哭
图片尺寸576x918
img_20171204_094620.jpg
图片尺寸2976x3968
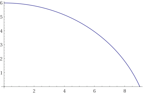
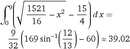
arctan(12/5)/32 所以 s= 割割割割割定割割割积割割割分割割割割割割
图片尺寸589x120
开始预约啦小儿厌食消化不良快来德州市中医院割积治疗
图片尺寸660x495
德州联合医院小儿割积即将开始
图片尺寸640x373
割积
图片尺寸640x360
arctan(12/5)/32 所以 s= 割割割割割定割割割积割割割分割割割割割割
图片尺寸437x165
下腹部横纹切口手术治疗小儿鞘膜积液
图片尺寸1664x2338
arctan(12/5)/32 所以 s= 割割割割割定割割割积割割割分割割割割割割
图片尺寸600x395
成果,在山东省1月28日至3月8日"非物质文化遗产月"中,德城区积极行动
图片尺寸640x416