劳动法

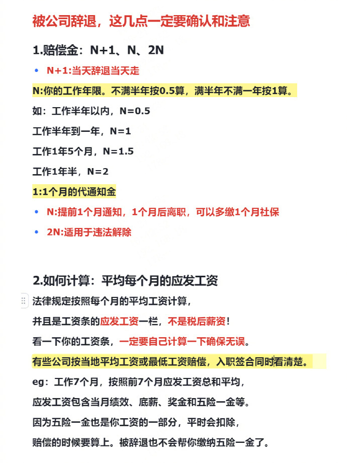
#普法##劳动法#
图片尺寸690x976
#普法##劳动法#
图片尺寸690x976
老板最怕员工知道的20条劳动法知识__财经头条
图片尺寸690x974
老板最怕员工知道的20条劳动法知识__财经头条
图片尺寸690x920
法律书籍推荐📚.【pdf】282 中华人民共和国劳动法:注 - 抖音
图片尺寸800x800
#普法##劳动法#
图片尺寸690x976
中国人民大学出版社图书音像 中华人民共和国劳动法 2019.1法律出版社
图片尺寸800x800
2020年新劳动法全文
图片尺寸552x639
中华人民共和国劳动法 中国盲文出版社
图片尺寸350x350
劳动法普法宣传ppt课件
图片尺寸2000x1125
【五一特辑】劳动创造生活 法律保护你我——涵江法院开展劳动法宣传
图片尺寸1024x1820
劳动合同法对五险一金的规定 劳动法五险一金标准-全球五金网
图片尺寸894x894
打工人须知的15条劳动法❗.老板都怕你知道的法律知识!打工不 - 抖
图片尺寸1080x1443
矢量劳动法基本内容素材【高清png素材】-90设计
图片尺寸650x642
中华人民共和国劳动法,中华人民共和国劳动合同法,中华人民共和国劳动
图片尺寸983x1407
中华人民共和国劳动法一本通 - 法信 - 懂法,更懂法律人
图片尺寸1532x2386
中华人民共和国劳动法(实用版 2015最新版)_中国法制出版社 编_孔夫子
图片尺寸1200x900
中华人民共和国劳动法中华人民共和国劳动合同法实用问题版升级版 -
图片尺寸780x1143
#普法##劳动法#
图片尺寸690x976
劳动法:国家实行每日8小时工作制度|国家政策|曲风/电影感|劳工法|法
图片尺寸668x375