北电分数线 文化

北电文化分各省录取分数线
图片尺寸1480x1686
录取分数线 | 2020—2021年北电/中戏各省文化录取分数线
图片尺寸1080x1113
北京电影学院2023年普通类本科专业录取分数线
图片尺寸966x845
录取分数线 | 2020—2021年北电/中戏各省文化录取分数线
图片尺寸1080x1113
北京电影学院2022年艺术类本科录取分数线
图片尺寸1440x1280
北京电影学院2024年博士研究生招生复试分数线
图片尺寸789x503
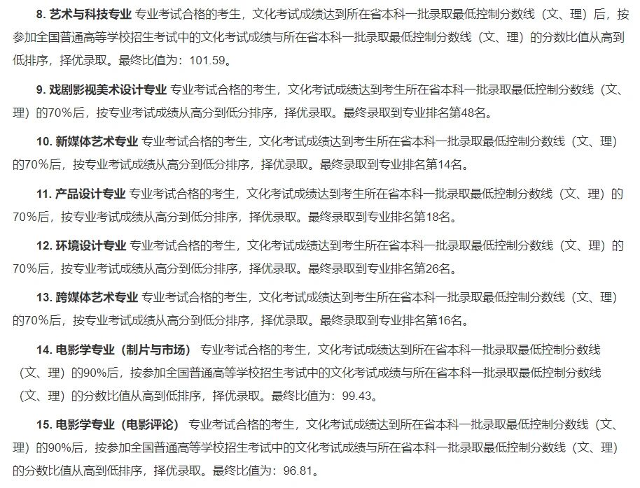
北京电影学院2021年专业文化分数线
图片尺寸1080x1439
2018(2022北京电影学院艺术类录取分数线) - 浩迪网
图片尺寸1160x1600
北京电影学院2022年艺术类本科,高职招生专业终试成绩通过分数线三
图片尺寸456x630
北京电影学院提档线2021年含调档比例最低分数线及位次排名
图片尺寸894x721
戏剧影视文学专业(创意策划) 专业考试合格的考生,文化考试成绩达到
图片尺寸1080x1322
北京电影学院2024年博士研究生招生复试分数线
图片尺寸788x394
北京电影学院2021年专业文化分数线 期待崽崽们顺利上岸!
图片尺寸914x698
北京电影学院2024年博士研究生招生复试分数线
图片尺寸789x435
2020北京电影学院艺术类录取分数线汇总含20182019历年
图片尺寸719x1221
2020年北京电影学院录取分数线公布,广东录取2人最低609分
图片尺寸640x610
录取分数线 | 2020—2021年北电/中戏各省文化录取分数线
图片尺寸1080x1283
北京电影学院录取分数线一览表
图片尺寸626x947
②按照文化成绩的分数比值排序择优录取的各专业(含招考方向),录取时
图片尺寸571x924
2021北京电影学院艺术类录取分数线汇总含20192020历年
图片尺寸732x1190