升华和凝华思维导图

中考物理:升华与凝华
图片尺寸640x363
初二物理升华和凝华ppt
图片尺寸1080x810
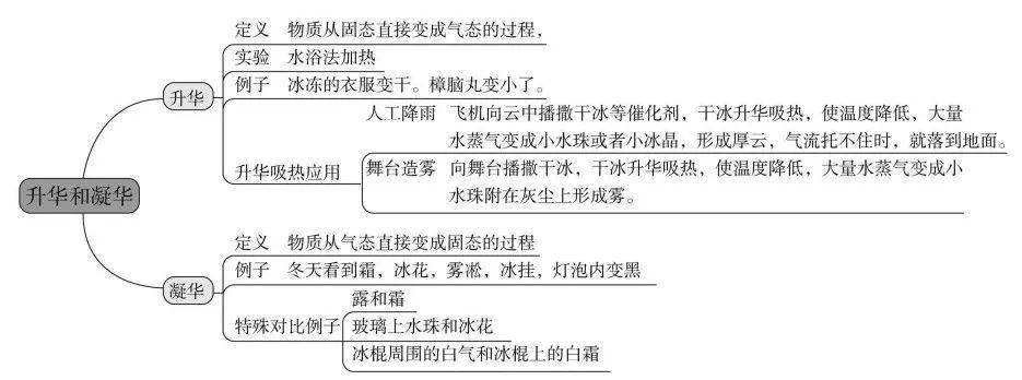
杨新军《升华和凝华》——运用思维导图建立知识网络,系统性强!
图片尺寸2667x2000
4升华和凝华》ppt
图片尺寸1080x810
汽化,液化,熔化,凝固,升华,凝华
图片尺寸687x514
各单元思维导图,扫清初中所有物理知识点!_测量_运动_应用
图片尺寸935x348
中考物理知识点升华和凝华的相关知识
图片尺寸1055x660
【前置准备】利用多媒体展示本章思维导图
图片尺寸768x352
物理思维导图大全-mindmanager中文网站
图片尺寸471x282
八年级物理升华和凝华3ppt
图片尺寸1080x810
【初中物理】(八上)分章节思维导图 —— 学生复习的利器_测量_成像
图片尺寸766x493
浙教版七年级科学《升华和凝华》教学设计
图片尺寸1033x551
八上物理笔记 升华和凝华
图片尺寸960x1280
初中物理八年级物理物态变化0311升华和凝华
图片尺寸2880x1800
最新初中人教版八年级上册物理课件初二升华和凝华ppt
图片尺寸1360x807
【初中物理】(八上)分章节思维导图 —— 学生复习的利器_测量_成像
图片尺寸993x542
什么是升华和凝华
图片尺寸500x375
4升华和凝华课件
图片尺寸1080x810
44升华和凝华
图片尺寸1080x1018
3.22 升华和凝华现象辨析
图片尺寸853x480