华谊集团

索赔43亿化工巨头阿科玛起诉华谊专利侵权
图片尺寸660x409
本周盘点48412华谊集团周涨354主力资金合计净流入249649万元
图片尺寸680x328
华谊集团4月12日快速上涨
图片尺寸578x276
轮胎概念盘中跳水,华谊集团跌0.76%_新浪财经_新浪网
图片尺寸750x564
两件专利索赔43亿华谊集团子公司被欧洲化工巨头起诉
图片尺寸662x755
华谊集团拟在广西新建30万吨pbat及bdo项目
图片尺寸641x833
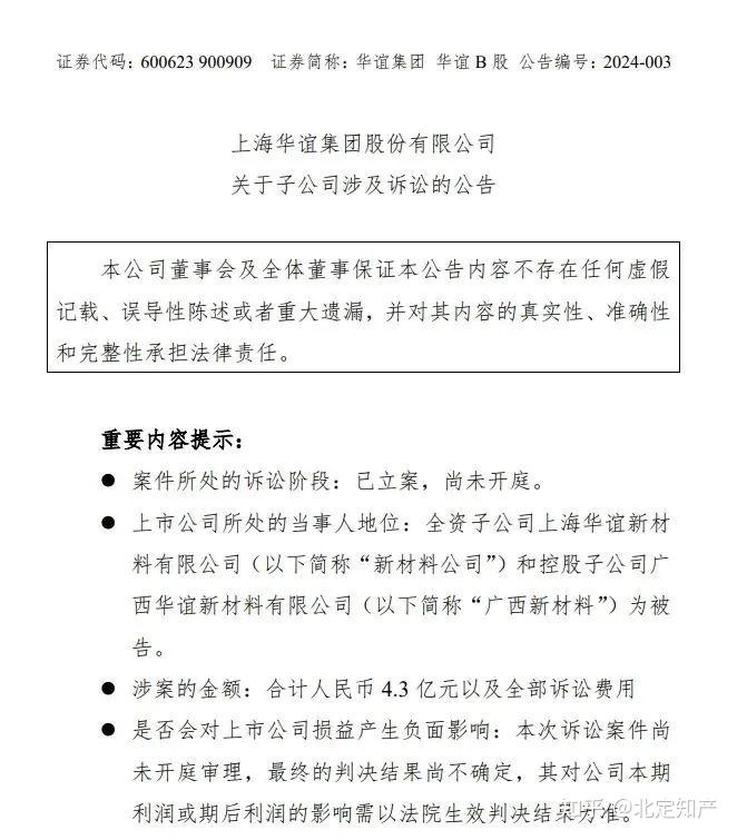
上海华谊集团股份有限公司
图片尺寸350x350
10.上海华谊集团股份有限公司
图片尺寸605x398
华谊集团上半年净利暴增22867连营公司巴斯夫上海涂料国际油漆利润
图片尺寸410x599
区委书记于勇走访调研上海华谊集团
图片尺寸640x480
华谊集团2018一季度报【相关词_ 华谊集团股票】
图片尺寸537x398
华谊集团打造国内领先的数字化"灯塔工厂"
图片尺寸640x447
华谊学考平台v1.16 最新版
图片尺寸1080x1080
华谊集团:力争跻身世界化工50强
图片尺寸500x318
招聘信息华谊集团2024春季校园招聘启动
图片尺寸1080x849
2019年度华谊集团公开课结构性思维培训圆满成功
图片尺寸1080x866
泰国总理称赞华谊泰国工厂
图片尺寸550x412
华谊上半年亏超3亿,营收下滑近半,能否安然过冬?
图片尺寸640x427
但在2021年春节档中,华谊兄弟的作品明显飘了.
图片尺寸1080x721
华谊集团昨日整体上市
图片尺寸450x206