单片机接线

求机电大神帮助,用51单片机控制uln2003驱动四线两相步进电机,求接线
图片尺寸602x460
c8051f580单片机如何初始化io口
图片尺寸760x652
单片机经典程序
图片尺寸1025x635
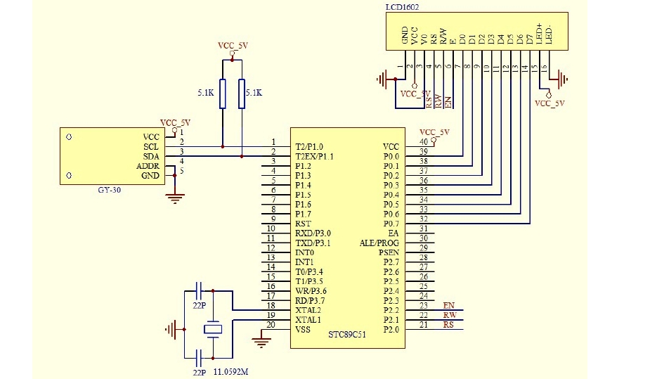
51单片机lcd接线 - csdn
图片尺寸935x539
单片机与4位数码管接线图详解
图片尺寸1454x858
用51单片机验证rc522和射频卡是否通讯成功,但是最基本的功能也没实现
图片尺寸2000x2000
单片机接线
图片尺寸3264x1840
单片机接线图 (原文件名:单片机接线图.png)
图片尺寸777x833
急求51单片机isp接线图十针
图片尺寸747x503
89c516单片机实验仪点亮第一个led灯
图片尺寸766x581
单片机,数码管接线,我要焊实物,有些地方不懂?
图片尺寸1032x639
单片机按键控制蜂鸣器
图片尺寸792x540
急求51单片机usb下载模块的接线图
图片尺寸1088x624
c8051f410单片机最小系统怎么接线啊,让我看看接线图
图片尺寸450x505
单片机红外通信程序
图片尺寸990x620
请问lcd1602液晶屏怎么与51单片机连线,最好布pcb板,底层布线,希望
图片尺寸2000x1840
求一个51单片机最小系统的io接线图,最好是有电源电路的
图片尺寸450x361
驱动器和单片机实物接线图
图片尺寸2080x4624
pic16f887 单片机 接线 实物器件说明 原理
图片尺寸2195x819
stc51单片机普中科技cl5611bh静态数码管显示0f
图片尺寸347x238