单稳态电路

晶体管单稳态触发器电路如图9-2所示,由vt1,vt22个晶体管交叉耦合组成
图片尺寸640x520
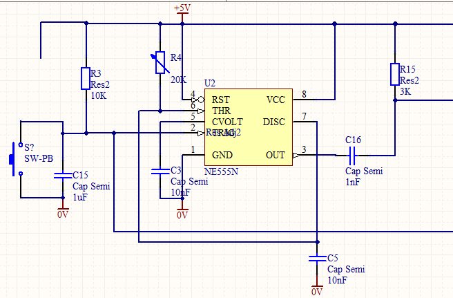
用定时器555组成的单稳态电路如图所示要想增大输出脉冲uo的宽度应
图片尺寸420x447
单稳态电路
图片尺寸656x431
典型的555单稳态电路
图片尺寸906x373
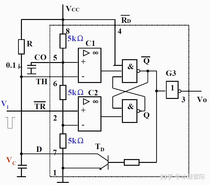
555单稳态触发器的四种基本电路
图片尺寸960x848
用门电路组成的单稳态触发器
图片尺寸737x391
由双d触发器cd4013构成,其中u1组成单稳态输入电路,起到对按钮an的消
图片尺寸640x250
改进型单稳态实用电路b
图片尺寸352x369
555构成的单稳态触发器的四种基本电路
图片尺寸1108x923
cd4011构成的单稳态触发器-其他农业自动化电路图-电子产品世界
图片尺寸717x321
什么是单稳态单稳态电路只有一种稳定状态,受到触发以后,会自动转到
图片尺寸644x307
555负输出 strong>单稳态电路 /strong>.gif
图片尺寸704x312
门电路组成单稳态电路图
图片尺寸588x452
用ne555构成的脉冲触发式单稳态电路
图片尺寸575x472
单稳态多谐振荡器电路图
图片尺寸1130x470
①简介单稳态触发器的特点:电路有一个稳定状态,一个暂稳定状态.
图片尺寸882x778
脉冲电路单稳态多谐振荡器
图片尺寸500x370
vhg电路是什么意思感应报警前瞻预习6ne555单稳态电路
图片尺寸640x587
图p711是用两个集成单稳态电路74121所组成的脉冲变换电路外接电阻和
图片尺寸406x385
脉冲触发器式单稳态电路
图片尺寸902x960