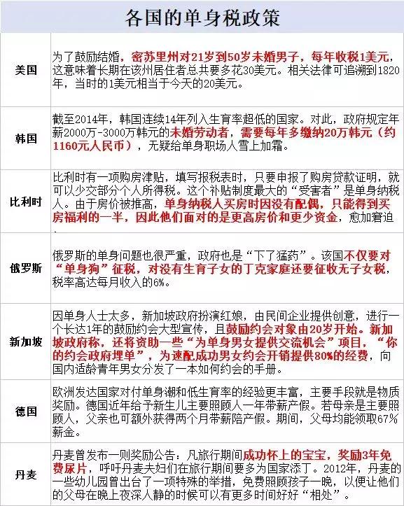
单身税

单身不是罪,可是要交税
图片尺寸650x511
单身税
图片尺寸260x300
2018年个税改革,可能带出了隐形税种——"单身税"!
图片尺寸750x375
单身税|飞碟词酷
图片尺寸1904x1072
一对单身狗征收单身税设计图片
图片尺寸500x300
三孩政策来了你还要坚持交单身税吗
图片尺寸1072x554
光棍有罪?韩国拟收单身税引热议
图片尺寸593x373
单身已经很艰难国家还收单身税来画趣味科普
图片尺寸1920x1080
单身税定了单身税实施时间公布
图片尺寸577x723
单身税是什么意思对适婚单身人群征税国外早实行
图片尺寸601x400
"单身税"真的来了!国家正式出手逼婚!
图片尺寸671x377
单身税图片素材
图片尺寸453x300
国家正式推出"单身税"?常平还单身的抓紧了.
图片尺寸480x478
征收单身税单身真成了公害
图片尺寸550x306
"单身税"真的来了!单身比已婚缴纳更多个税?wtf?
图片尺寸630x360
"单身税"来了!国家正式逼婚
图片尺寸742x344
单身人士请注意2022年单身税又来啦
图片尺寸1080x720
最新个税改革确定加收"单身税",国家正式出手逼婚!
图片尺寸662x372
单身无罪但是有税单身税真要来了
图片尺寸483x537
定了单身税实施时间公布
图片尺寸660x885