南侨食品目标价

南侨食品605339目前股票行情怎么样营收情况如何
图片尺寸800x690
南侨食品605339目前股票行情怎么样营收情况如何
图片尺寸800x460
股票行情快报南侨食品6053393月7日主力资金净卖出7630万元
图片尺寸680x328
南侨食品南侨食品集团上海股份有限公司2023年年度股东大会会议资料
图片尺寸1044x970
图解南侨食品年报第四季度单季净利润同比增28645
图片尺寸480x4671
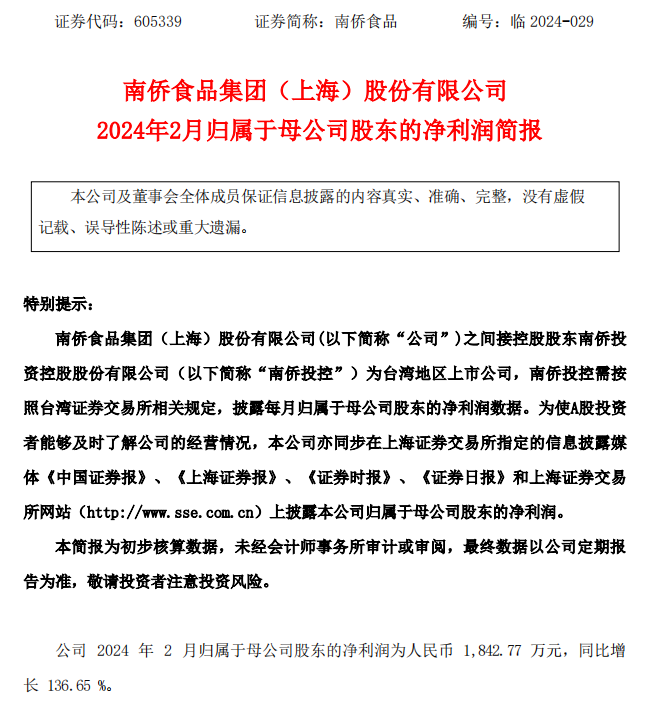
南侨食品2月净利润同比增长13665
图片尺寸658x720
南侨食品605339目前股票行情怎么样营收情况如何
图片尺寸800x1140
最近几个主要水产品的价格喜忧参半,像对虾鳜鱼黄颡鱼牛蛙泥鳅等品种
图片尺寸640x458
南侨食品近1年股东户数变动明细见下表:从股价来看,2023年12月31日至
图片尺寸634x245
参考报价单 - 俄罗斯食品,满洲里大山食品,俄罗斯食品批发
图片尺寸793x1122
南侨食品南侨食品集团上海股份有限公司2023年年度股东大会会议资料
图片尺寸941x765
民以食为天系列八十七,南侨食品——值30亿市值的公司卖_南侨食品
图片尺寸1064x608
南侨食品:4月合并营业收入2.77亿元 同比增长0.14%
图片尺寸578x276
参考报价单 - 俄罗斯食品,满洲里大山食品,俄罗斯食品批发
图片尺寸793x1122
南侨食品:2023年净利润同比增长44.73% 拟10派1.1元_新浪财经_新浪网
图片尺寸2337x629
南侨食品:2023年净利润同比增长44.73% 拟10派1.1元_公司_百分点_比重
图片尺寸1134x582
南方原味600g即食冲饮谷物黑芝麻糊
图片尺寸400x400
南侨食品上交所上市市值114亿实控人陈飞龙家族色彩浓厚
图片尺寸550x363
南侨食品:4月合并营业收入同比增长0.14%
图片尺寸688x360
【民生】本周(8.9)最新南安食品和药品物价表来啦
图片尺寸721x880