卡西尼卵形线图像

卡西尼卵形线
图片尺寸495x323
*卡西尼卵形线
图片尺寸944x657
卡西尼卵形线
图片尺寸1186x741
卡西尼卵形线(中蓝为伯努力双纽线)
图片尺寸600x412
卡西尼卵形线
图片尺寸536x940
卡西尼卵形线
图片尺寸920x1302
卡西尼卵形线 – some cassini ovals. (b = 0.6a, 0.8a, a, 1.
图片尺寸440x303
卡西尼卵形线
图片尺寸1280x490
2. 卡西尼卵形线
图片尺寸400x300
分享数学美 —— 卡西尼卵形
图片尺寸1134x707
物理学中卡西尼卵形线出现在何处? - 知乎
图片尺寸766x650
物理学中卡西尼卵形线出现在何处? - 知乎
图片尺寸748x649
【转载】平面曲线--卡西尼卵形线【原创】
图片尺寸528x335
请问几何画板制作卡西尼卵形线方法
图片尺寸716x559
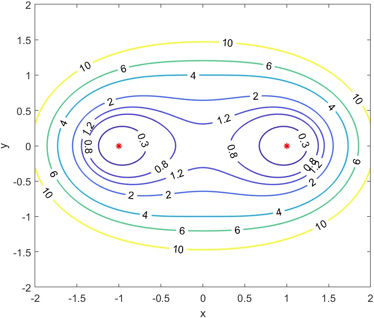
对于小的c值,曲线趋向于以发射机和接收机为中心的圆形区域;对于交大
图片尺寸507x343
请问以下轨迹是否为卡西尼卵形线
图片尺寸720x684
数学曲线的种类(图)
图片尺寸337x209
定义笛卡尔卵形线分类: 笛卡尔卵形线,卡西尼卵形线属性: 平面曲线
图片尺寸299x228
笛卡儿卵形线
图片尺寸512x512
卡西尼卵形线 - 搜狗图片搜索
图片尺寸303x255