历史论述题格式

313历史学考研论述题这样的格式应该可以吧
图片尺寸1080x1439
历史论述题,期中加油!
图片尺寸1920x2560
八上历史论述题模版
图片尺寸1920x2560
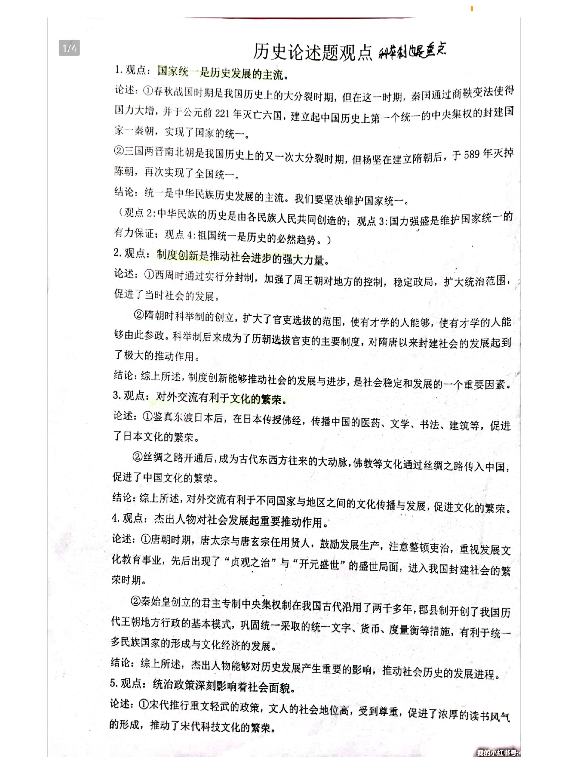
2025年中考历史论述题主要观点汇总.#中考历史#中考历史知
图片尺寸1656x2340
七下历史论述题示例汇总
图片尺寸940x1391
九年级历史精选论述题
图片尺寸720x1018
2025中考历史论述题小论文常用观点模板.#中考历史#中考历
图片尺寸908x1280
你们求的电子版七下历史论述题来了
图片尺寸1920x2560
11.27 新传论述题
图片尺寸1080x1440
展示一道论述题的答题格式
图片尺寸1920x2560
魏晋南北朝之论述题综述本朝美术发展情况
图片尺寸1080x1441
图片尺寸1200x1631
七下历史论述题格式及考点.#初中历史期末考试#七年级下册历史
图片尺寸1170x1638
高中历史考前复习:历史论述题案例分析,答题方法思路讲解,收好
图片尺寸1080x1440
2025春下学期八年级历史《材料论述题》示例 答案!
图片尺寸1657x2343
七下历史:论述题答题模板.#知识点总结 #必考考点 #七年级
图片尺寸4762x6735
八上历史论述题模版
图片尺寸1920x2560
九上历史小论文观点题汇总
图片尺寸720x1018
中考历史观点类论述题答题模板
图片尺寸1080x1528
初二历史上册观点论述题型,就考这9页纸,老师不讲,建议收藏
图片尺寸1080x1528