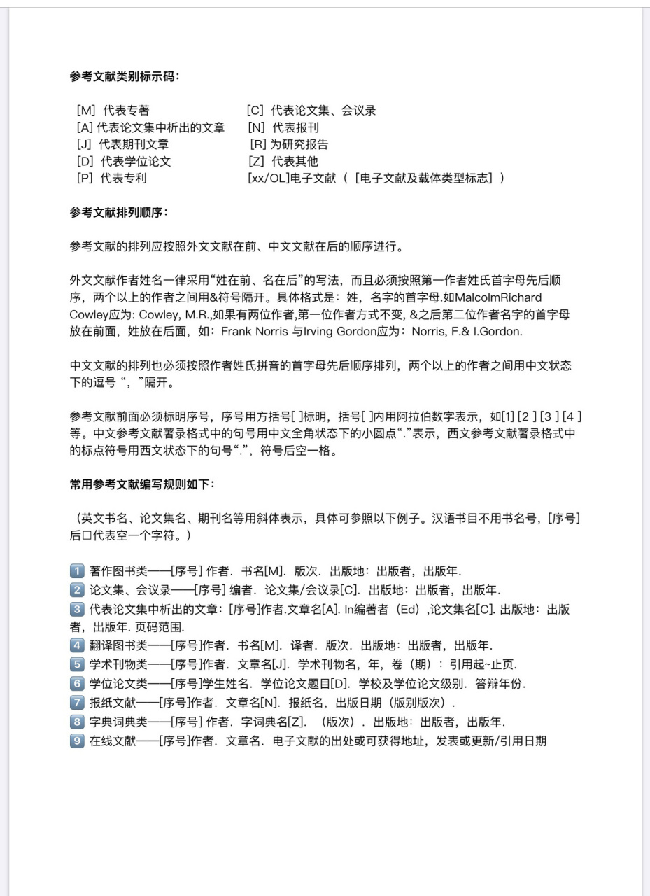
参考文献格式举例

参考文献书格式举例
图片尺寸920x1303
参考文献标准格式
图片尺寸920x1302
参考文献著录格式.doc 1页
图片尺寸792x1120
参考文献标准格式
图片尺寸920x1302
参考文献格式
图片尺寸929x1280
论文参考文献标准规范格式.doc
图片尺寸993x1404
2021年参考文献格式
图片尺寸920x1302
学位论文参考文献书写格式范例
图片尺寸920x1303
规范的中文参考文献格式
图片尺寸800x1132
文献综述参考文献格式
图片尺寸920x1303
各类参考文献条目的编排格式及示例_第1页
图片尺寸920x1301
国内外主要参考文献格式
图片尺寸920x1303
参考文献著录格式及示例
图片尺寸920x1303
参考文献规范格式
图片尺寸920x1302
文献综述正文格式及示例
图片尺寸920x1302
几种主要参考文献着录表的格式为
图片尺寸920x1303
apa格式参考文献示例apa风格文献
图片尺寸920x1192
标准的参考文献书写格式
图片尺寸920x1303
参考文献格式.正确引用参考文献格式在这里#毕业论文 #开题报 - 抖音
图片尺寸1075x1262
参考文献格式举例 - 百度文库
图片尺寸496x702