台儿庄古城住宿免门票

台儿庄古城精品套餐门票 住宿 摇橹船票只要698,给你不一样的惊喜!
图片尺寸750x1131
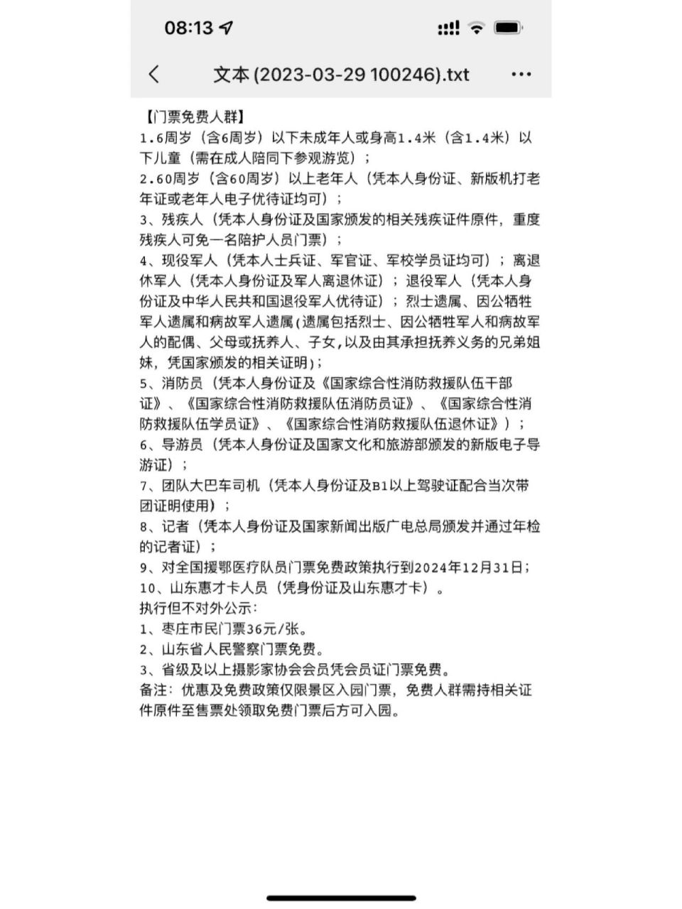
台儿庄古城免票人群 台儿庄古城景区:【门票免费人群】 1.
图片尺寸960x1280
台儿庄古城免票人群 台儿庄古城景区:【门票免费人群】 1.
图片尺寸960x1280
台儿庄古城旅游攻略的完美攻略
图片尺寸640x423
台儿庄古城门票
图片尺寸1350x1800
台儿庄古城免门票73新鲜的详细攻略来啦||#抖音图文来了 台儿 - 抖
图片尺寸1280x1706
台儿庄古城门票7枚-旅游景点门票-7788小本票
图片尺寸720x960
台儿庄古城门票多少钱 好消息,2023年台儿庄古城大门票仅需114元/人
图片尺寸960x1280
枣庄台儿庄古城内酒店住宿丨古城西门客栈 台儿庄古城门票 早餐
图片尺寸300x300
台儿庄古城(免费票)_旅游景点门票_图片价格_收藏鉴定_7788钱币网
图片尺寸2288x1080
99台儿庄古城攻略,4月前免门票(附住宿推荐) 97春天到了 ,大家
图片尺寸960x1280
台儿庄古城现在的门票是多少了呀·是枣庄本地人哦
图片尺寸1024x768
人均100台儿庄住宿送双人古城门票
图片尺寸1080x1439
台儿庄古城门票
图片尺寸1100x825
台儿庄古城免门票的一个月!
图片尺寸960x1280
台儿庄古城游玩攻略99 11566门票99 现在台儿庄古城门票统一
图片尺寸960x1280
山东名气最大的古城,景色不输乌镇,门票160元游客却认为值得_台儿庄
图片尺寸640x446
160元门票价格:咨询电话:管理单位:5a级景区等级:台儿庄
图片尺寸1279x732
99台儿庄古城攻略,4月前免门票(附住宿推荐) 97春天到了 ,大家
图片尺寸960x1280
好消息台儿庄古城一路同城惠民政策新增两地
图片尺寸900x2462