各大卫视节目表今天

"锦绣荧屏 精彩视听"优秀电视节目发布活动在京举行——电视大屏用户
图片尺寸603x863
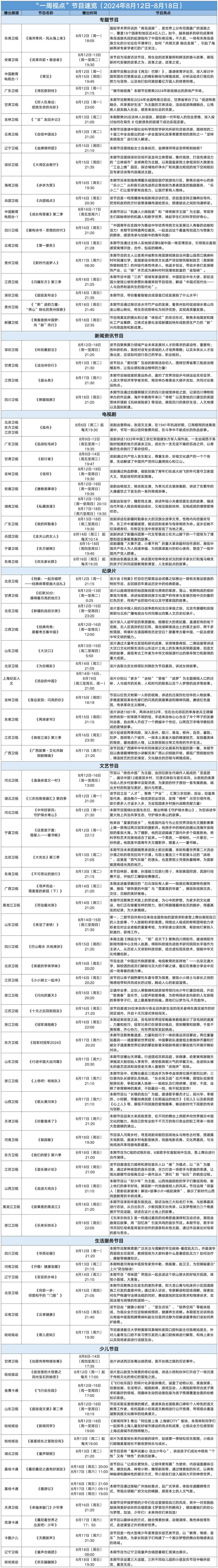
「一周视点」本周省级卫视精彩节目单发布(8月12-18日)
图片尺寸1080x7752
电影频道节目单
图片尺寸690x1227
2024年江苏卫视春晚 演员阵容 节目单.2024年江苏卫视 - 抖音
图片尺寸1125x2187
【京声京视】发挥首善优势 编排文化盛宴——北京广播电视台春节节目
图片尺寸1016x1948
以下是今天的节目安排,欢迎收看!
图片尺寸690x1314
cctv1节目表cctv1节目表今天全部
图片尺寸568x969
cctv1节目表cctv1节目表今天全部
图片尺寸1080x2527
今晚(1月23日 · 周六)各电视频道节目预告
图片尺寸1080x1540
2016年浙江卫视常规节目编排表
图片尺寸1027x542
上海电信iptv 电视节目列表
图片尺寸1188x918
1,中央6台节目表
图片尺寸444x593
这是今天北京卫视的节目单,大家可以去看看
图片尺寸1080x1439
江苏卫视节目表
图片尺寸668x564
电视频道排序表
图片尺寸726x1149
今晚(1月2日 · 周六)各电视频道节目预告
图片尺寸1080x1461
凤凰卫视节目表(凤凰卫视节目表,凤凰卫视资讯台节目表)
图片尺寸642x1017
电视节目表图片
图片尺寸691x987
cctv1在线直播今天,cctv1节目表今天
图片尺寸1080x3091
新央视七套来啦cctv7国防军事频道正式上线
图片尺寸600x437