周刊格式

个性风格时尚杂志封面素材psd格式可编辑
图片尺寸1242x1660
66 mb 格式:dpsf 形式
图片尺寸1390x963
个性时尚风格杂志封面字体模板psd格式
图片尺寸750x750
f06校园报刊模板校园周刊模板校园报纸模板word格式可以编 - 抖音
图片尺寸1440x1920
《城市交通》杂志参考文献书写格式
图片尺寸1438x2042
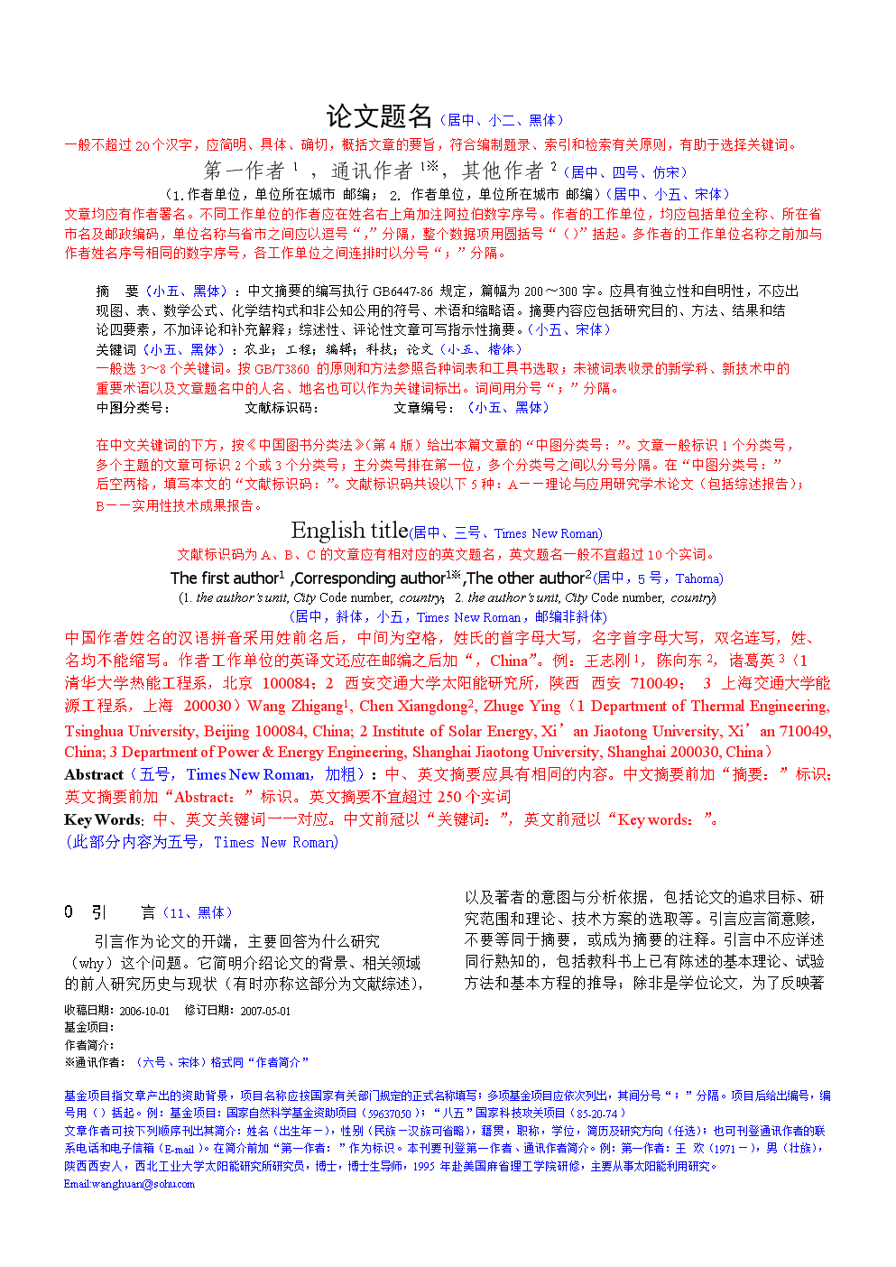
杂志稿件格式-农业工程.doc
图片尺寸993x1404
中华医学会中国医学系列杂志编排格式要求推荐
图片尺寸920x1301
本期杂志为pdf格式,请点击下载杂志附件
图片尺寸501x759
《教育学文摘》杂志投稿,文摘格式的题录是什么(机关公文格式设置规范
图片尺寸640x812
《企业科技与发展》杂志学术论文标准格式
图片尺寸1517x2054
文学杂志封二封三
图片尺寸1024x699
学术期刊排版软件免费校园杂志模板
图片尺寸1588x1077
【cdr】杂志版式设计
图片尺寸650x426
杂志摘抄
图片尺寸1080x1438
《教育科学研究》杂志在2014年度"教育学学科期刊"排
图片尺寸1517x2065
访问作品主题是高端男科精品医疗杂志,编号是5379777,文件格式是cdr
图片尺寸1131x830
新能源汽车##微博新知博主
图片尺寸690x891
食品科学杂志写作格式
图片尺寸920x1302
513 m 尺寸:0×0像素 格式:cdr (x4
图片尺寸1024x725
男科杂志 排版设计 阴茎延长 医疗硬广矢量图免费下载_cdr格式_编号
图片尺寸1024x724