商业保险社保的区别

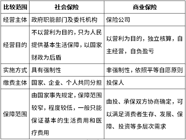
社会保险与商业保险之比较(医疗)
图片尺寸1080x810
社保和商业保险有什么区别?
图片尺寸1080x810
商业保险和社会保险的比较社保商报
图片尺寸920x690
今天咱们再来聊一聊保险基础知识之:社保和商保区别.
图片尺寸630x474
今日小知识 006~96商业保险和社会保险的区别,简明扼要的 - 抖音
图片尺寸1080x1920
社保余额商业保险 社保和商业保险
图片尺寸640x800
社保包括哪些保险 社保与老保
图片尺寸1080x810
3.3 社保和商业保险的区别
图片尺寸1212x1378
一张图读懂社保和商业保险的区别
图片尺寸640x2501
一张图看懂社保和商业保险的区别
图片尺寸1080x795
社保商保.png
图片尺寸750x1022
三,社保与商保的区别 【第5页】 第5页 (共14页,当前第5页) 的相关
图片尺寸1080x810
社保和商保的区别 社会保险: 包含五险:医疗保险,养老保险,失业保险
图片尺寸960x1280
社保与商业保险的区别有8条,你了解其中的几条?
图片尺寸559x344
关于社会保险和商业保险关系的说法,错误的是( ).
图片尺寸1106x323
社保与商保的区别,有社保还需要商保吗
图片尺寸629x396
一文读懂社会保险与商业保险
图片尺寸554x526
和谐健康保险小课堂商业保险与社保有什么区别
图片尺寸619x467
06 有社保还需要商业保险吗
图片尺寸1280x720
养老保险2 | 一文告诉你社保养老和商业养老哪个更划算?(必看) - 知乎
图片尺寸1677x897