商品标准

生鲜商品分类
图片尺寸685x1032
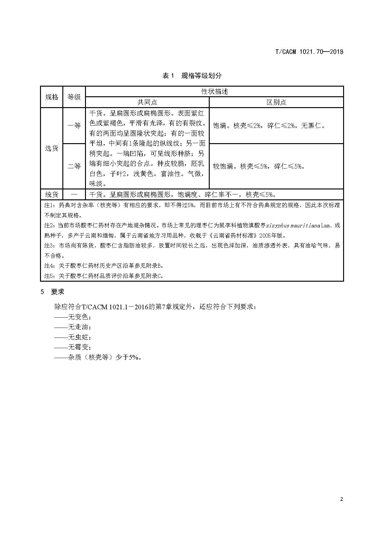
/p> p>团体标准《中药材商品规格等级—酸枣仁》(t/cacm 1021.70
图片尺寸1241x1755
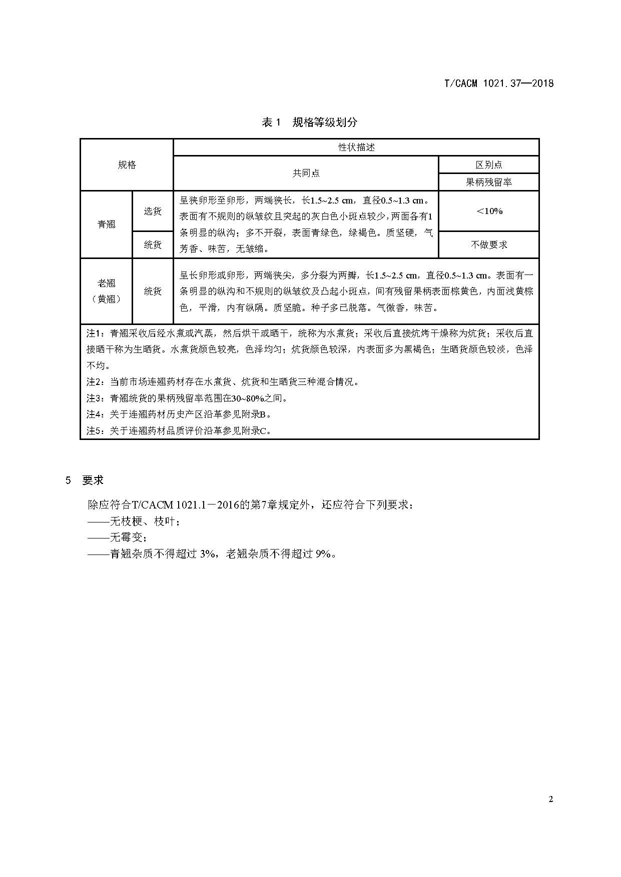
/p> p>团体标准《中药材商品规格等级—连翘》(t/cacm 1021.37-2018
图片尺寸1241x1754
首页 全部游戏 炉石传说 商品详情 商品名称:【最新-无密绑标准卡组】
图片尺寸909x607
商场超市货柜商品标准通用价格签价格牌psd设计素材cdr矢量ai模板
图片尺寸800x800
商品奥式优选老板(robam)26a5s油烟机侧吸式小尺寸油烟机燃气灶具套装
图片尺寸800x800
/p> p>团体标准《中药材商品规格等级—玄参》(t/cacm 1021.40-2018
图片尺寸1241x1755
/p> p>团体标准《中药材商品规格等级—人参》(t/cacm 1021.2-2018)
图片尺寸1241x1754
696-2020安全标准 电动玩具 美国采购进口商品标准
图片尺寸800x800
进口商品信息发布规范 特种设备企业安全生产技术质量行业标准全新
图片尺寸800x800
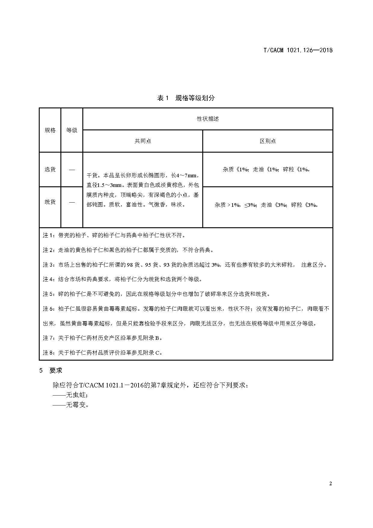
/p> p>团体标准《中药材商品规格等级—柏子仁》(t/cacm 1021.
图片尺寸1241x1754
/p> p>团体标准《中药材商品规格等级—党参》(t/cacm 1021.8-2018)
图片尺寸1241x1754
现货 200种中药材商品电子交易规格等级标准 龙兴超 郭宝林主编 中国
图片尺寸800x800
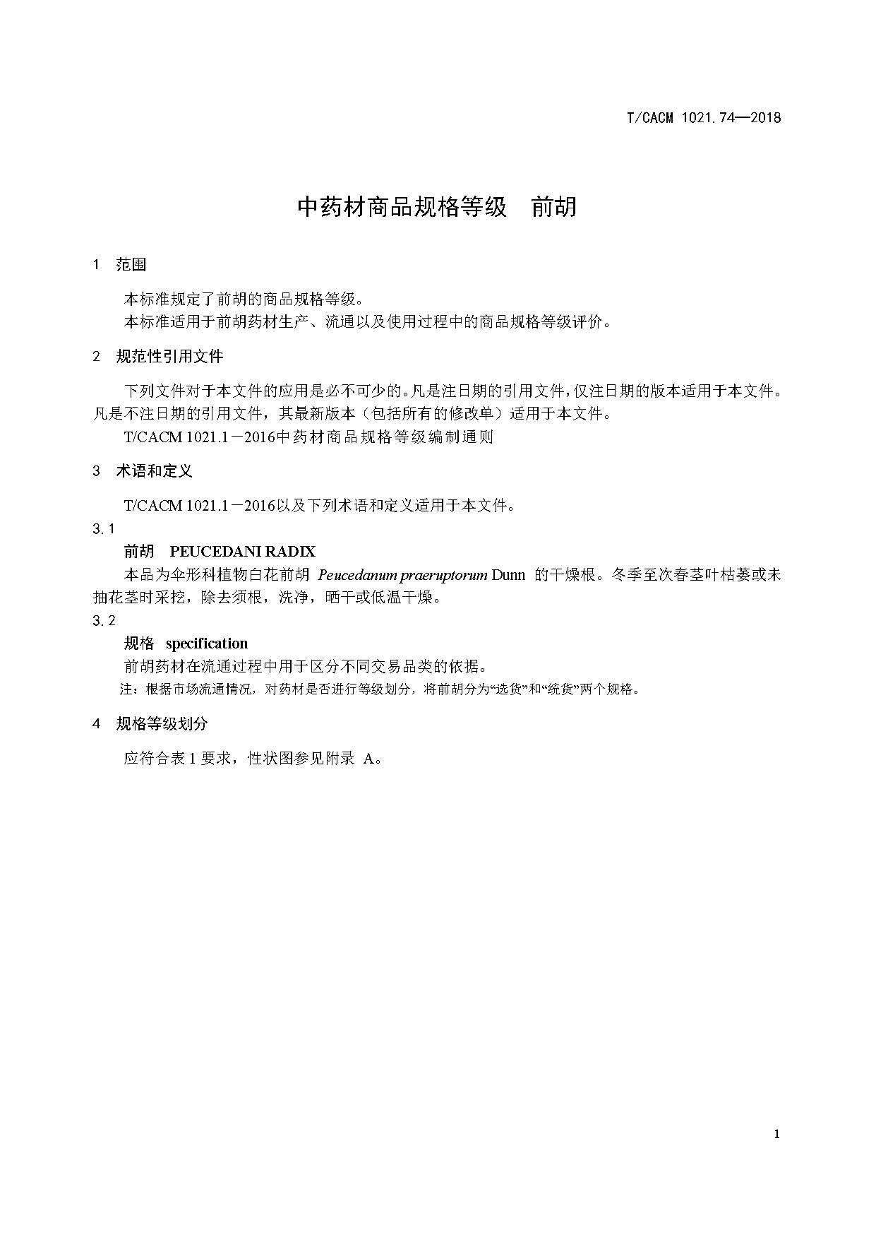
/p> p>团体标准《中药材商品规格等级—前胡》(t/cacm 1021.74-2018
图片尺寸1241x1754
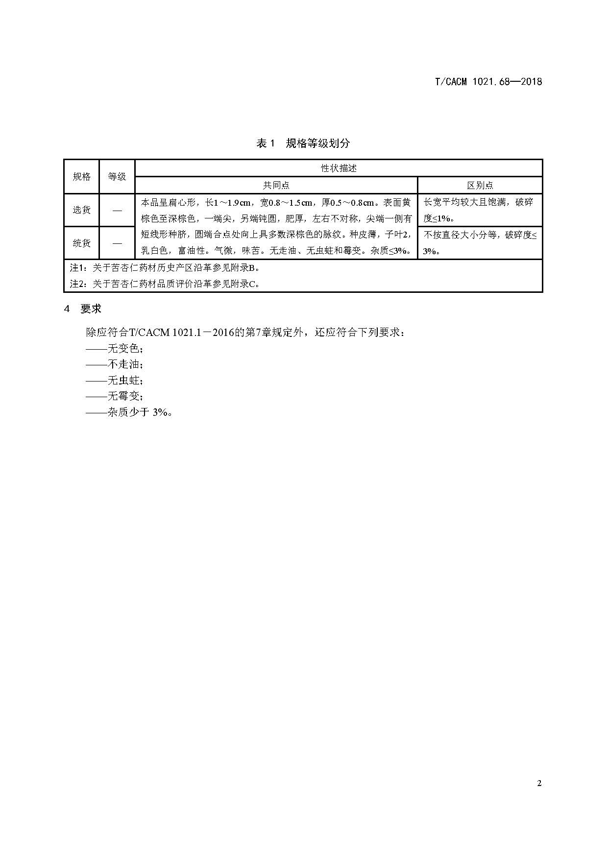
/p> p>团体标准《中药材商品规格等级—苦杏仁》(t/cacm 1021.68
图片尺寸1241x1754
粉红色 收藏商品优先发货 35 标准尺码
图片尺寸800x800
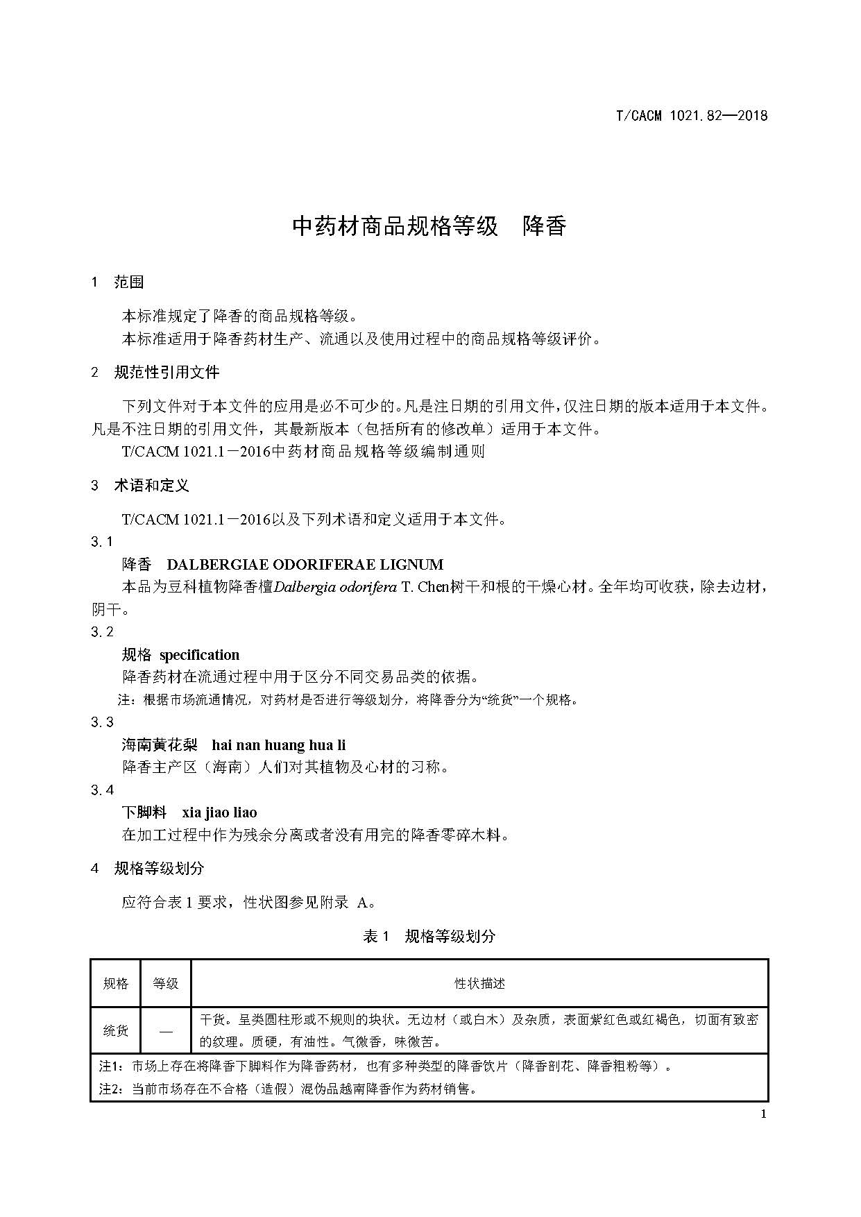
/p> p>团体标准《中药材商品规格等级—降香》(t/cacm 1021.82-2018
图片尺寸1241x1754
《限制商品过度包装要求 食品和化妆品》等5项强制性国家标准已经在
图片尺寸640x373
绿色自粘贴产品合格证商品标识欧洲欧盟检测标准标贴可定制印刷彩色
图片尺寸800x800
/p> p>团体标准《中药材商品规格等级—玫瑰花》(t/cacm 1021.69
图片尺寸1241x1755