商朝历代皇帝列表

📜商朝君王一览表👑
图片尺寸1080x1438
商朝30位帝王世系图列简表 #封建社会 #中华文化#图片列表
图片尺寸956x1432
商朝31位帝王世袭表
图片尺寸1440x1920
商朝主要事件历史时间轴&历代皇帝系谱图
图片尺寸1080x1440
📜 揭秘商朝历代君王名单 👑
图片尺寸822x1068
商朝帝王世系表
图片尺寸842x1123
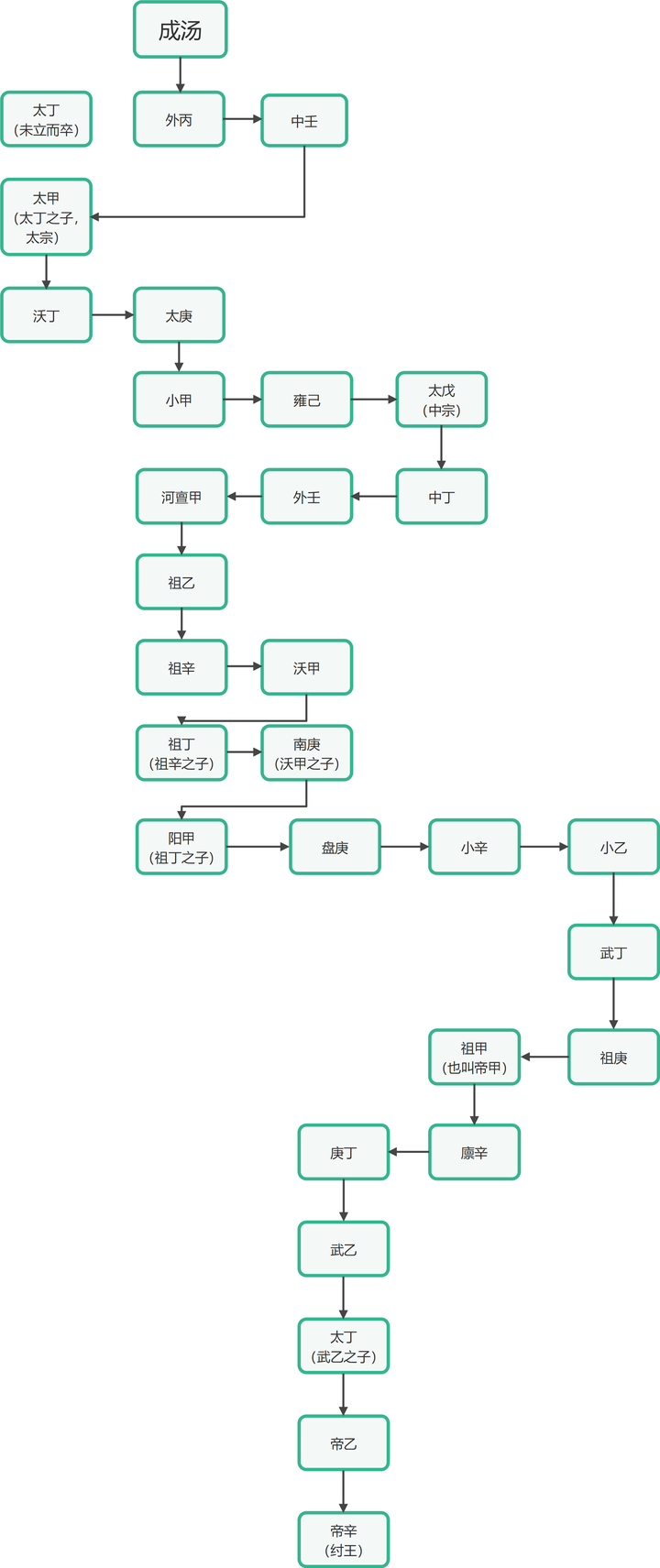
商朝帝王世系
图片尺寸680x1087
商朝主要事件历史时间轴&历代皇帝系谱图
图片尺寸1080x1440
🏛️安阳博物馆的商王世系图
图片尺寸1280x930
商朝历代皇帝全名单出炉.商朝历代皇帝全名单出炉#商朝#皇帝
图片尺寸1440x2036
中国第二个奴隶制王朝,商朝帝王图,中国历史上庙号的创建王朝,神话中
图片尺寸1170x1794
📜 揭秘商朝历代君王名单 👑
图片尺寸822x1056
📜 揭秘商朝历代君王名单 👑
图片尺寸822x1056
商朝帝王简述史
图片尺寸720x1711
👑 商朝帝王谱系全解析 📜
图片尺寸1881x1050
商朝皇帝列表及简介
图片尺寸920x1302
图片尺寸1280x3421
:昭昭天命,以商伐夏,绝非简单的火与血
图片尺寸640x425
图片尺寸1280x1706
商朝"兄终弟及"制与周朝"立子立嫡"制有什么区别?
图片尺寸1668x6256