团队优势

团队优势
图片尺寸1080x608
优秀的团队有哪些特征?
图片尺寸640x329
笔记分享如何创建内部创业团队及关键人才识别
图片尺寸519x422
微商团队优势有哪些微商要怎么做才能赚钱做微商小技巧
图片尺寸474x405
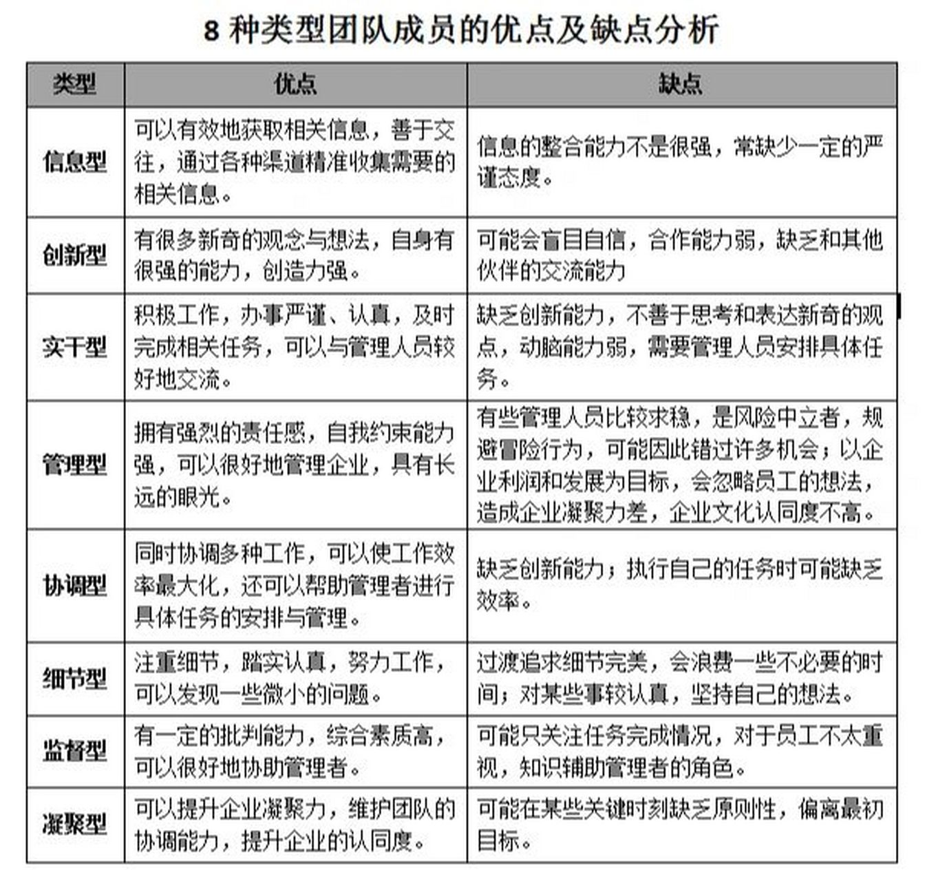
8种类型团队成员的优点与缺点分析 8种类型团队成员的优点与缺点分析
图片尺寸1347x1280
团队的重要性ppt
图片尺寸1250x1135
文化娱乐直播电商带货完整商业计划书ppt模版-团队优势
图片尺寸1280x720
打造优势团队
图片尺寸800x800
优秀团队 专业服务 品牌优势_铭颜生物科技官方网站
图片尺寸940x460
团队优势.png
图片尺寸975x459
生创业融资互联网书店项目商务完整通用商业计划书ppt模版-团队优势
图片尺寸1280x720
项目团队组织的优势和局限性.png
图片尺寸840x446
优秀团队一定有的7大特征
图片尺寸1080x608
一个高绩效团队的特征
图片尺寸670x446
这些团队已经经过了一段磨合和考验,运作效率高,优势明显
图片尺寸600x474
企业服务ai机器人vr通用完整商业计划书ppt模版-团队优势 br>
图片尺寸1280x720
互补团队:认识自己,找到搭档精准选人,合理搭配的前提是识别出人才
图片尺寸640x330
如何打造我们的优秀团队ppt
图片尺寸1080x810
大数据云服务高科技企业服务创业项目商业计划书路演ppt模版-团队优势
图片尺寸1280x720
高素质团队.png
图片尺寸1200x800