图片引用怎么标明出处

你们拿图可以标明出处吗
图片尺寸1080x1439
wps论文怎么添加引用
图片尺寸685x392
论文怎么引用图片
图片尺寸800x320
问:论文中的图片是否要标注引用出处?如果要,该如何标注?
图片尺寸800x320
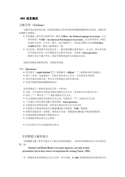
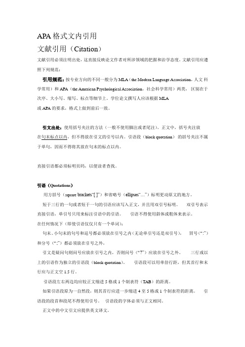
文献引用必须注明出处,这直接反映论文作者对所涉领域的把握和治学
图片尺寸496x702
学年论文给引用的句子标脚注,引用句子的文献出处,页码等怎么查 ?
图片尺寸720x271
如何标记文章中的引用部分让你的论点更具有说服力
图片尺寸753x573
apa格式文内引用 文献引用(citatin) 文献引用必须注明出处,这直接
图片尺寸496x702
蚂蚁金服异常检测和归因诊断分析实践|蚂蚁金服_新浪新闻
图片尺寸700x4395
还会在最后标出引用出处以及对应时间戳,点击时间戳就能自动跳转到原
图片尺寸1080x549
10月28,音乐会见(9215商用,抱图吱声,转发二改注明出处)
图片尺寸690x1035
关于写文章引用的逻辑
图片尺寸500x375
hzs汇张思 | 强调城市空间的开放性和参与性,建立商
图片尺寸1080x803
关于写文章引用的逻辑
图片尺寸600x400
hzs汇张思 | 强调城市空间的开放性和参与性,建立商
图片尺寸1080x323
hzs汇张思 | 强调城市空间的开放性和参与性,建立商
图片尺寸1080x453
我参加作文比赛引用没加双引号或标明出处这会不会被判抄袭引用了5句
图片尺寸613x1000
我参加作文比赛引用没加双引号或标明出处这会不会被判抄袭引用了5句
图片尺寸580x912
蚂蚁金服异常检测和归因诊断分析实践|蚂蚁金服_新浪新闻
图片尺寸700x394
兰#发一个很久之前约的动图合集(是约稿,92商用,二传请标明出处)
图片尺寸690x690