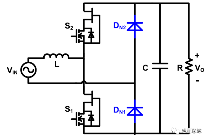
图腾柱pfc

图腾柱无桥pfc
图片尺寸769x504
全桥图腾柱pfc拓扑
图片尺寸559x270
图腾柱pfc级受益于coolsic64mosfet
图片尺寸520x372
图腾柱pfc 一定是无桥的吗?-综合电源技术-世纪电源网社区
图片尺寸399x321
图腾柱pfc过零电流尖峰畸变问题
图片尺寸1920x1080
数字电源图腾柱pfc设计案例交流
图片尺寸1200x900
镓未来推出业界首款330w图腾柱pfcllc氮化镓电源量产解决方案
图片尺寸660x359
一种图腾柱pfc的全数字控制方法及装置制造方法及图纸
图片尺寸1000x731
解析图腾柱无桥pfc的状态控制基于dspc2000
图片尺寸720x504
图腾柱pfcccm模式的基本工作原理及控制要点分析
图片尺寸672x453
图腾柱pfcccm模式的基本工作原理及控制要点分析
图片尺寸596x334
图腾柱无桥pfc中混合碳化硅分立器件的应用
图片尺寸1080x436
transhorm 4kw模拟无桥图腾柱pfc板的介绍,特性,及应用
图片尺寸600x436
cn112803746a_图腾柱型pfc电路在审
图片尺寸1897x1129
安森美推出新的高功率图腾柱pfc控制器满足具挑战的能效标准
图片尺寸1000x1000
图腾柱pfc的电压过零点电流畸变控制方法及控制装置与流程
图片尺寸1000x584
图腾柱pfc工作设计及控制
图片尺寸1920x1080
2kw双向图腾柱pfc参考设计
图片尺寸402x600
cn107863880a_一种图腾柱pfc的全数字控制方法及装置在审
图片尺寸1719x1487
pfc拓扑比较交错式升压拓扑与图腾柱拓扑
图片尺寸1919x813