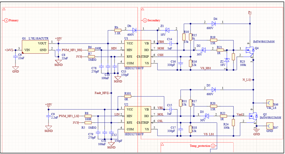
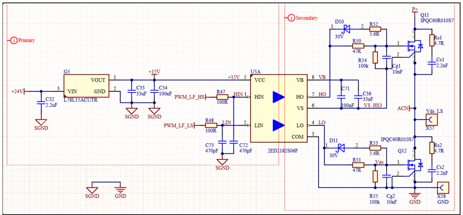
图腾驱动电路图

为什么叫图腾柱?图腾柱驱动的作用与原理 - 应用电子电路 - 电子
图片尺寸640x319
为什么mosfet栅极与源极之间要加一个电阻?这个电阻有什么作用?
图片尺寸640x445
再谈图腾柱驱动电路之一,之二,之三汇总-综合电源技术-世纪电源网社区
图片尺寸438x363
图腾柱电路驱动mosfet问题. - 模拟电子技术论坛-模拟技术 - 中国电子
图片尺寸1080x598
基于atmega128 单片机的自动投切开关电源设计-技术方案-维库电子市场
图片尺寸477x278
tl494电路详解,电赛必备!
图片尺寸1525x766
再谈图腾柱驱动电路之三_电源论坛_世纪电源网
图片尺寸735x469
跪求ne555加图腾驱动irf3205.最好有图_百度知道
图片尺寸902x551
一种限制图腾柱驱动损耗的电路结构的制作方法
图片尺寸1751x1420
图腾柱驱动电路
图片尺寸819x461
ka7500(tl494)之图腾驱动-综合电源技术-世纪电源网社区
图片尺寸649x425
图腾柱驱动的作用与原理分析
图片尺寸479x277
驱动电路设计(七)——自举电源在5kw交错调制图腾柱pfc应用|电压|电路
图片尺寸940x437
图腾柱输出
图片尺寸476x358
详解推挽电路驱动与图腾柱驱动的区别-kia mos管
图片尺寸497x352
图腾柱电路工作原理与注意事项解析
图片尺寸480x323
图腾柱totem-pole和互补推挽push-pull有什么区别?为什么pwm驱动芯片
图片尺寸1000x567
mos管与三极管-图腾柱驱动电路|好文分享 - 面包板社区
图片尺寸530x370
驱动电路设计(七)——自举电源在5kw交错调制图腾柱pfc应用|电压|电路
图片尺寸940x509
电源常用电路—驱动电路详解_zhang_shiwei的技术博客_51cto博客
图片尺寸1080x646