复铰

复铰
图片尺寸456x400
结构力学2(2)ppt
图片尺寸1080x810
虚铰 5. 复铰 连接n个刚片的复铰相当于n-1个单铰
图片尺寸1080x810
一个连接 n个刚片的复铰相当 于(n-1)个单铰,相当于2(n-1)
图片尺寸1080x810
无忧文档 所有分类 资格考试/认证 其它考试 结构力学部分 3复铰:连接
图片尺寸1080x810
转动,这时从钉帽向钉尖的方向看去,也是一个连接三个刚片的复铰的形式
图片尺寸668x599
复式铰链型金属波纹补偿器
图片尺寸1920x913
可以自由转动而不产生摩擦阻力的连接点,称为铰结点,可分为单铰和复铰
图片尺寸812x576
西安建筑科技大学西建大802结构力学考研真题答案与详
图片尺寸1366x768
对于自由度的改变链杆:1*约束=w-1单铰:2*约束=w-2 = 2*链杆复铰:连接
图片尺寸1437x988
意注析其中的虚分束,约 局部由自度合合复铰等.
图片尺寸1080x810
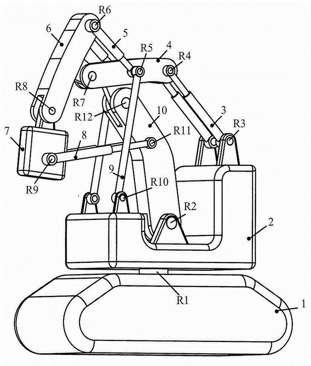
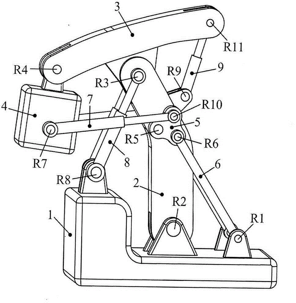
cn102535551a_含有复铰的三自由度多功能连杆工作装置失效
图片尺寸968x992
图1416所示桁架结构1杆轴力拉力为正为
图片尺寸379x197
若有复铰,则要换算成单铰.
图片尺寸1080x810
一种含有加长臂和复铰的四自由度重载机械臂
图片尺寸1027x1210
工程科技 机械/仪表 3 静定结构的内力分析ppt 作业情况 复铰(铰结点)
图片尺寸1080x810
2章 平面体系的几何组成分析ppt
图片尺寸1080x810
含有复铰的四自由度连杆工作机构
图片尺寸331x360
cn102561425b_含有复铰的四自由度连杆工作机构失效
图片尺寸843x1000
cn202428434u_一种含有加长臂和复铰的四自由度重载机械臂失效
图片尺寸800x982