大功率dcdc降压电路图
![[dcdc]升降压,我们需要怎么样的拓扑-电子产品世界论坛](https://imgs.wantubizhi.com/img/735A5D1F980B52A636CC46F12F2D1A73C8F705C9D377AB402FB8177A7D0D45177D38F95F0CAF9CDC73001474997A001FEBBEE8EC4813D62924FB6EA02515A256F32F8E74C99332AE042EB5A02B53424DE9CFFF877628D693CEA643BA515F1392)
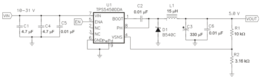
[dcdc]升降压,我们需要怎么样的拓扑-电子产品世界论坛
图片尺寸766x333
dcdc120v宽电压 应用8-86v宽电压直流控制器电源芯片
图片尺寸1133x692
dcdc电路原理的详细资料简介-电子电路图,电子技术资料网站
图片尺寸798x424
【电源模块】me3116 dcdc降压模块设计
图片尺寸780x472
大功率dcdc降压电路电路图_220v转12v芯片简单电路应用方案
图片尺寸686x354
求助dcdc降压源电路
图片尺寸758x418
dcdc降压输出5v或3.3v电路设计
图片尺寸889x262
殴创芯(ocx)oc580xl宽压8~150v dcdc降压恒压恒流驱动器
图片尺寸599x455
高电压输入的降压dcdc变换器设计
图片尺寸976x605
dcdc升压电路
图片尺寸1175x624
dcdc降压电路原理及仿真
图片尺寸2796x1267
dcdc开关电源降压的问题
图片尺寸1074x412
求dcdc升压模块的原理图
图片尺寸1261x574
dcdc变换电路
图片尺寸1818x1846
dcdc降压型稳压器电路电路精选5
图片尺寸1282x832
硬件设计专题-dcdc电路起源
图片尺寸1716x1031
一种大功率降压dcdc电路的制作方法
图片尺寸885x358![[dcdc]buck降压电路,mos和电感发热严重](https://imgs.wantubizhi.com/img/ADDA3C5D760C6828B77B505A29D43E837ABD191C71A2F1FD659F2D33B0214525EF6C36ABFF776594202C848D697B1B20716D1D64337DE20EC9A77A458F6493CFE35334DF4FB54047AF67048CB7D55FBE9915EEC76F181BE214173A4561F57401)
[dcdc]buck降压电路,mos和电感发热严重
图片尺寸1079x444
降压dcdc
图片尺寸649x365
【电源模块】tps54331 dcdc降压芯片设计
图片尺寸1365x577