奖惩

信用奖惩并举失信会上黑名单其实我们还有守信红名单
图片尺寸549x273
2017年最新企业职工奖惩条例
图片尺寸702x421
开学篇:新手教师必备低年级奖惩制度.#班级管理奖惩制度 不以 - 抖音
图片尺寸1080x1495
(图片是一3班天天小朋友家的奖惩表)
图片尺寸1920x887
我市成为贵州信用联合奖惩平台试点今日起试运行
图片尺寸491x358
班级奖惩制度电子版 需要的自取呀.班级奖惩制度电子版 要的自 - 抖音
图片尺寸1298x2036
教师经常用的奖惩制度.获得班主任vip1对一辅导 获得班主任 - 抖音
图片尺寸1080x1439
594海报印制海报展板素材61中学生班训学生管理奖惩条例
图片尺寸1598x800
员工奖惩条例16.doc
图片尺寸1404x993
奖惩
图片尺寸300x300
奖惩制度培训ppt
图片尺寸1080x810
奖惩制度(新).ppt
图片尺寸1152x864
某国有企业员工奖惩制度_手机搜狐网
图片尺寸640x479
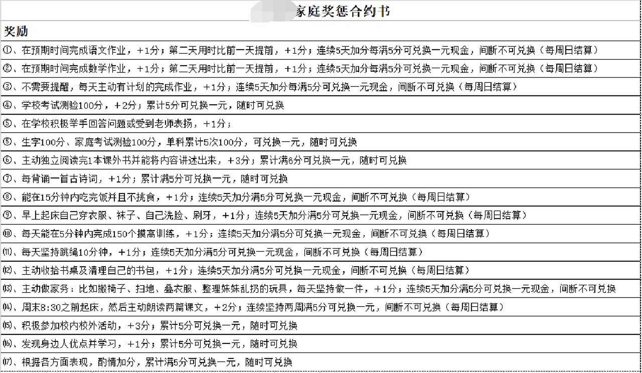
二年级孩子的家庭积分奖惩制度 家有一个做任何事情都磨磨蹭蹭的孩子
图片尺寸2202x1280
【漫话育儿】牛妈彭小蹦:奖惩能让孩子明白什么?
图片尺寸640x254
车间奖惩制度推荐.doc
图片尺寸993x1404
正确实施集团销售奖惩管理制度方案有利于销售团队进步
图片尺寸440x328
公司奖惩方案
图片尺寸571x405
公司员工奖惩制度(有效激励 有效约束,企业共同进步的好东西)
图片尺寸640x348
高中班级奖惩管理制度.
图片尺寸963x1284