如何构建个人知识体系
 - 转个人知识管理结构图图片尺寸650x871
 - 相较于"个人知识体系",我更倾向于构建"我的个人认知系统".图片尺寸720x429
 - 如何构建知识体系?图片尺寸2376x1910
 - 个人知识体系总结 构建梳理自己的知识体系,按照一个对自己素质能力的图片尺寸1076x1280
 - 大专生月入3w丨公开我的个人知识体系模板图片尺寸1080x1439
 - 4. 构建属于自己的知识体系图片尺寸600x336
 - 个人知识体系建立和管理doc图片尺寸860x1216
 - 个人知识管理思维导图 编辑图片尺寸677x520
 - 一图流暴力解读普通人如何构建知识体系图片尺寸2213x1345
 - 岗位能力树 在基于岗位能力树,利用onenote构建出个人的知识体系图片尺寸700x781
 - 构建个人知识体系让散砖聚成大厦图片尺寸978x608
 - 如何搭建个人知识体系图片尺寸1080x768
 - 管理个人的知识体系思维导图图片尺寸669x710
 - 个人知识体系架构图片尺寸1219x716
 - 知识框架图片尺寸809x589
 - 如何搭建属于你自己个人知识体系人人都是产品经理图片尺寸1080x1194
 - 六步构建自己的知识体系图片尺寸640x359
 - 管理个人的知识体系思维导图图片尺寸644x668
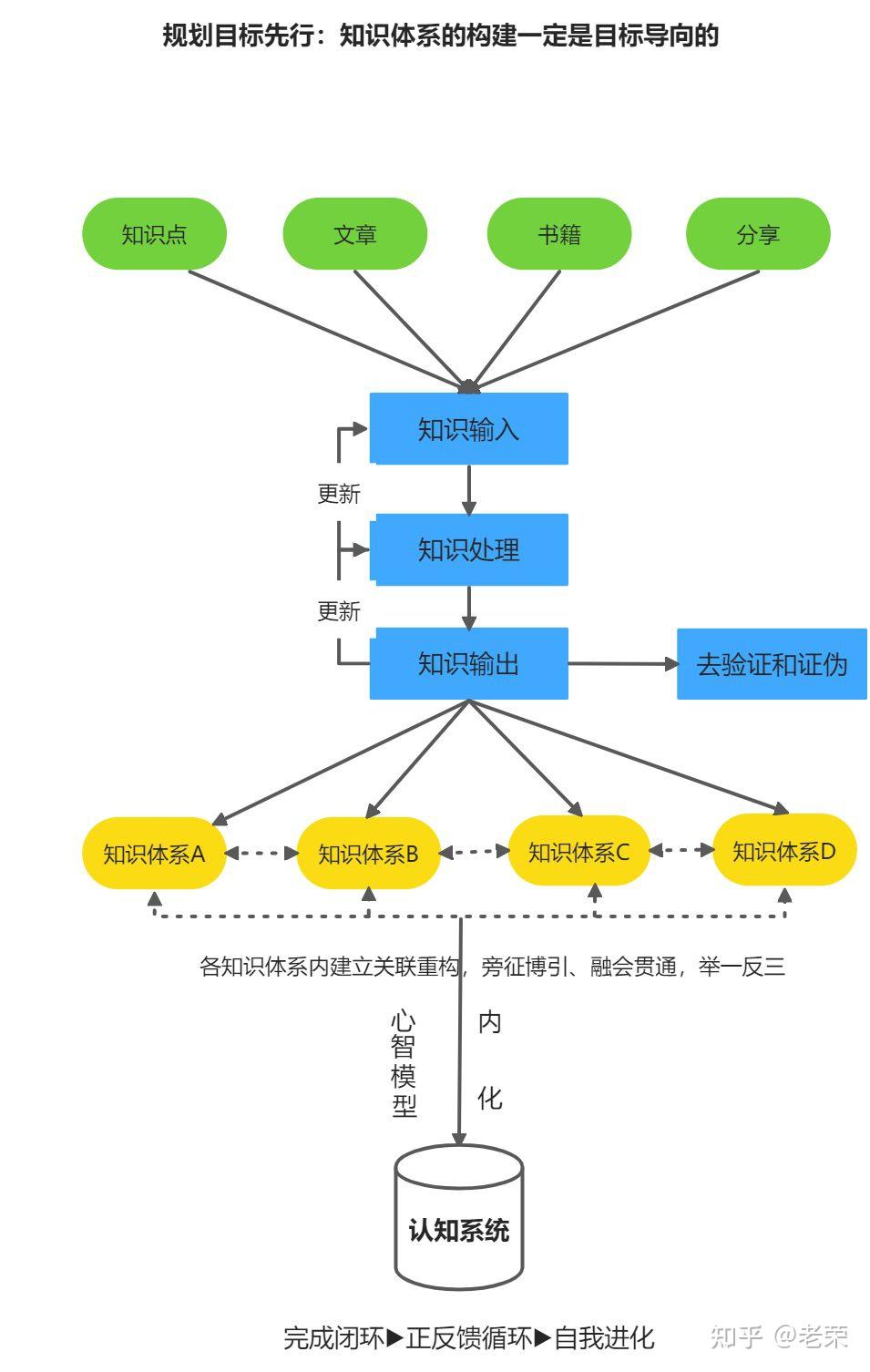
 - 如何构建个人知识体系图片尺寸955x1506
 - 印象笔记02如何建立你的个人知识体系图片尺寸2584x3108