威胁情报

网络威胁情报入门指南阿里头条腾讯大厂网络安全笔试真题
图片尺寸651x443
威胁情报到底有没有用怎么用
图片尺寸960x466
2020年美国侵犯人权报告〕美国社会持续动荡威胁公众安全
图片尺寸1314x2547
8月18日影片全国上映
图片尺寸902x1280
为什么说网络安全是风口行业2024年网络安全前景
图片尺寸3047x6397
网络威胁情报入门指南阿里头条腾讯大厂网络安全笔试真题
图片尺寸644x553
揭密无文件勒索病毒攻击思考网络安全新威胁
图片尺寸1650x809
网络威胁情报入门指南阿里头条腾讯大厂网络安全笔试真题
图片尺寸615x1227
密码学学习笔记二十三哈希函数的安全性质抗碰撞性抗
图片尺寸1068x598
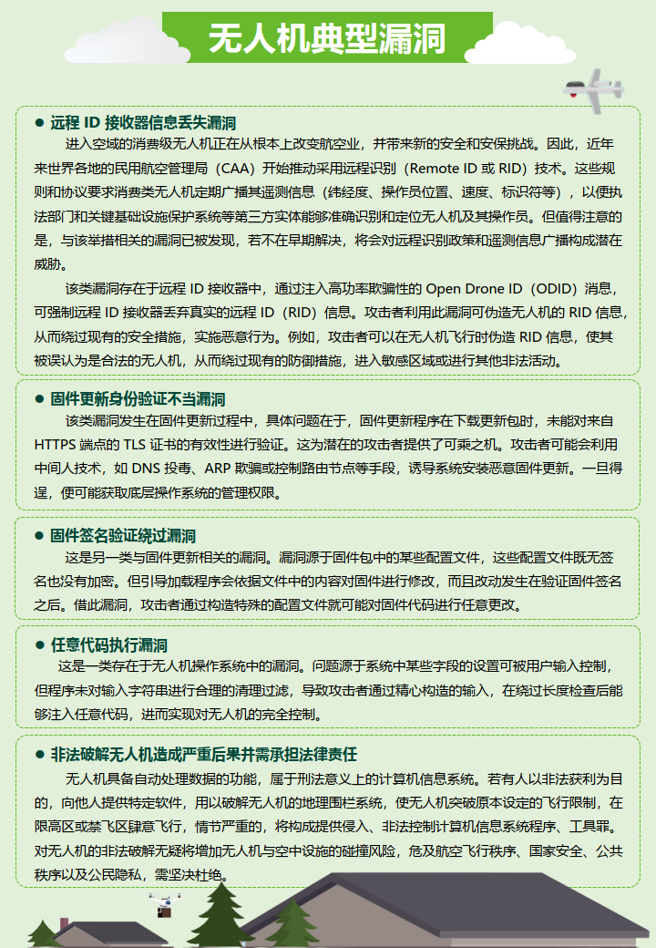
2024无人机安全报告24页下载
图片尺寸720x1040
同时,关注网络安全领域的最新动态和威胁情报,及时
图片尺寸640x427
克格勃_美国_情报
图片尺寸870x1028
联动路径亚信安全信桅高级威胁邮件网关(ddei)==>本地威胁情报中心==>
图片尺寸660x734
每周高级威胁情报解读202403150321
图片尺寸865x978
和用户推出了绿盟全系国产化魔力防火墙,绿盟全流量威胁分析响应系统
图片尺寸1198x798
2024无人机安全报告24页下载
图片尺寸720x1040
网络威胁情报入门指南阿里头条腾讯大厂网络安全笔试真题
图片尺寸648x834
每周高级威胁情报解读202403150321
图片尺寸856x1060
2024无人机安全报告24页下载
图片尺寸720x1040
2024怎么零基础入门网络安全付学习路线资料包2024零基
图片尺寸754x1275