安娜卡列尼娜思维导图

安娜卡列尼娜思维导图
图片尺寸2052x1260
思维导图:情节:贵族夫人安娜卡列尼娜为了追求自己的幸福,却在卡列宁
图片尺寸1080x581
《死魂灵》,《罪与罚》,《战争与和平》,《安娜·卡列尼娜》,《静静的
图片尺寸931x707
54书籍安娜74卡列尼娜①
图片尺寸1080x1439
安娜·卡列尼娜-在线免费绘图工具,在线er模型设计,云架构图设计,思维
图片尺寸1025x577
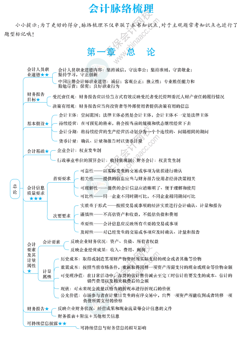
经济法21页思维导图由于篇幅原因,完整版21页《经济法》思维导图请
图片尺寸819x1170
这是一篇假装看完安娜卡列尼娜的读后感
图片尺寸1037x688
安娜卡列尼娜人物关系图百年孤独的人物关系图
图片尺寸375x300
《安娜·卡列尼娜》:爱自己,是一生的修行_伦斯基_婚姻_爱情
图片尺寸1080x719
财管23页思维导图由于篇幅原因,完整版23页《财管》思维导图请扫码
图片尺寸862x1340
税法40页思维导图由于篇幅原因,完整版40页《税法》思维导图请扫码
图片尺寸795x1099
只分享读完的书安娜61卡列尼娜
图片尺寸1080x1440
世界名著第二部安娜卡列尼娜
图片尺寸1080x1080
安娜.卡列尼娜
图片尺寸1080x1439
安娜卡列尼娜ppt模板
图片尺寸1200x5800
审计30页思维导图由于篇幅原因,完整版30页《审计》思维导图请扫码
图片尺寸807x1180
审计30页思维导图由于篇幅原因,完整版30页《审计》思维导图请扫码
图片尺寸816x1130
回复:"思维导图",即可下载2024注会六科新版思维导图正保会员周免息
图片尺寸825x1162
安娜卡列尼娜凯拉奈特莉
图片尺寸1080x1439
2021江苏江阴博物馆首届思维导图大赛·探秘江阴要塞司令部获奖名单
图片尺寸888x632